Hochschule Kempten      
Fakultät Elektrotechnik      
Elektronik 3       Fachgebiet Elektronik, Prof. Vollrath      

Elektronik 3

06 Diode

Prof. Dr. Jörg Vollrath


Previous: Dioden Kennlinien


Video der 6. Vorlesung


Länge: 00:42:10
0:00:00 Diode

0:00:23 Rückblick Diode

0:02:50 Ersatzschaltbilder

0:05:38 Berechnung einer Diodenschaltung

0:09:06 Grafische Näherungslösung

0:09:58 Widerstandslastgerade

0:12:59 Rechnung einer Näherungslösung

0:14:54 Kleinsignalbetrachtung

0:16:08 Kleinsignalwiderstand

0:23:14 Ersatzschaltbild der Diode

0:26:03 Flussrichtung, Sperrrichtung

0:27:34 Z-Diode zur Spannungsbegrenzung

0:28:34 UI Kennlinie der Z-Diode

0:31:18 Ersatzschaltbild Z-Diode

0:32:39 Simulation LTSPICE

0:34:39 Z-Diode Beispiel

0:39:38 Quellenumwandlung

0:42:02 Superpositionsansatz

0:43:32 Spannungsteiler

0:47:02 Superposition

0:48:02 Quellenumwandlung

0:51:02 Temperaturmessung mit einer Diode

0:54:43 VPTAT Schaltkreis

0:55:39 Rechenansatz

0:57:42 UDiode Formel

0:59:37 Berechnung eines Wertes

0:59:37 Ergebnis

0:59:39 Ergebnis

0:59:39 MathNotepad

1:01:50 Temperatursensor MAX1617

1:05:44

Veranstaltungen

12.11.2019 - 15.11.2019
PRODUCTRONICA
Weltleitmesse für innovative Elektronikfertigung,
München

10.11.2020 - 13.11.2020
electronica 2018
Components / Systems / Applications
München

25.2. - 27.2.2020
embedded world, Conference
Nürnberg, Germany

Allgäuer Hochschulmesse,
April 2020
Kempten

Rückblick und Heute


Elektronische Schaltungstechnik, Reinhold: Kapitel 3, S. 41-64
Microelectronic, Jaeger: Chapter 3, page: 75-133

Ersatzschaltbilder

Ein elektrisches Bauteil wird mit Hilfe von linearen Elementen: gesteuerten Quellen, Schaltern, Widerständen, Kapazitäten und Induktivitäten modelliert.
Schaltungen mit linearen Bauelementen kann man berechnen.

Ersatzschaltbild und Kleinsignalverhalten

Ein Widerstand R = 10 \( \Omega \) und eine Diode sind in Reihe an einer Spannungsquelle V1 = 1 V angeschlossen.
Der Strom I soll berechnet werden?

Berechnung einer Diodenschaltung: Graphische Lösung

Graphische Lösung:

Was passiert wenn nur die Diode vorhanden wäre?
Wie groß ist der Strom durch den Widerstand bei verschiedenen Diodenspannungen?
Widerstandslastkennline
Wenn 0V an der Diode anliegt fliesst der maximale Strom \( I = \frac{1 V}{ 10 \Omega} = 100 mA \).
Wenn 1V an der Diode anliegt fliesst kein Strom I = 0.
Zwischen diesen 2 Punkten ist die Kennlinie linear, da der Widerstand ein lineares Bauelement ist. Das Ohmsche Gesetz gilt.

Man kann nun den Arbeitspunkt der Schaltung aus dem Schnittpunkt der Kurven bestimmen.
\( U_{Diode} = 0.75 V \)   und \( I = 25 mA \)


Berechnung einer Diodenschaltung: Grosssignalersatzschaltbild

Die Diodenkennlinie ist sehr steil.
Was passiert, wenn als Diodenspannung 0.7 V angenommen wird?
Dies entspricht einer Spannungsquelle von 0.7 V.
Diodenspannung Strom
0.7 V 20 mA
0.75 V 25 mA
0.8 V 30 mA
Die Abweichungen zur graphischen Lösung sind gering.
Je größer die Spannung und der Widerstand sind, desto geringer ist die Abweichung.

Grosssignalersatzschaltbild und Rechnung.



Berechnung einer Diodenschaltung: Kleinsignalersatzschaltbild

Was passiert mit dem Strom, wenn sich die Spannung V1 geringfügig ändert?

Man ersetzt die nichtlineare Diodenkennlinie durch eine Tangente im Arbeitspunkt.
Man ersetzt die Diode durch einen Widerstand.
\( r_D = \frac{ \Delta U}{ \Delta I} = \frac{1}{\frac{\delta I}{ \delta U}} = \frac{1}{\frac{\delta I_S \left( e^{\frac{U}{n U_T}} -1 \right)}{ \delta U}} \)
\( r_D = \frac{1}{\frac{ I_S \left( e^{\frac{U}{n U_T}}\right)}{ n U_T}} = \frac{ n U_T}{I_S \left( e^{\frac{U}{n U_T}}\right) } \)
\( r_D \approx \frac{ n U_T}{I_S \left( e^{\frac{U}{n U_T}} - 1 \right) } = \frac{n U_T}{I_{Diode}} = 1 \Omega \)


Man kann nun die Stromänderung der Schaltung im Arbeitspunkt mit der Spannungsteilerregel bestimmen.
\( \Delta I = \Delta U \cdot \frac{ r_D}{ R + r_D} \)
\( \Delta I = 0.2 V \cdot \frac{ 1 \Omega }{ 10 \Omega + 1 \Omega} =0.018 mA \)

Ersatzschaltbilder

Grosssignalersatzschaltbild:

Schalter mit Spannungsquelle (0.7 V)
Kleinsignalersatzschaltbild:

Widerstand
\( r_D \approx \frac{n U_T}{I_{Diode}} \)

Temperaturverhalten der Diode

Sperrstrom und Durchlassstrom steigen mit der Temperatur.
\( I_D = I_S \left( e^{\frac{U}{nU_T}} -1 \right) \)
\( I_S \sim n_i^2 =B·T^3·exp^{-\frac{W_g}{kT}} \)
\( V_T \sim T \)
Die dargestellte Kennlinie hat für positive Werte eine andere y Achsenskala als für negative Werte.

Quelle: Datenblatt
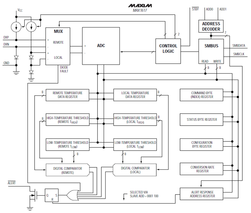
Beim automatischen Testen von integrierten Schaltkreisen könen die Schutzdioden an den Pins zur Messung der Testtemperatur benutzt werden. Bei einem konstanten Strom wird die Spannung gemessen.
Dadurch wird sichergestellt, dass man wirklich die Solltemperatur für den Test erreicht hat.

Temperaturmessung mit Diode

Es soll untersucht werden ob die Spannung VPTAT der folgenden Schaltung direkt proportional zur Temperatur ist.
\( k = 8.62·10^{-5} eV/K = 1.38·10^{-23}J/K \)
(PTAT: proportional to absolute temperature)
Es werden zwei gleiche Dioden mit den folgenden Strömen verwendet:
\( I_{D1} =100 \mu A \) , \( I_{D2} =10 \mu A \)
Wie groß ist die Spannung VPTAT bei T=195K?
Um wieviel mV ändert sich die Spannung bei 1°C Temperaturänderung?

MAX1617 Temperatursensor


Quelle: Datenblatt

Quelle: Datenblatt

Quelle: Datenblatt

Next:


07 Diodenschaltungen