Measurement and experiment realization and documentation
Summary
Abstract
Data converters are very important in electronics to convert sensor signals
and drive actuators. There are many opportunities to optimize data converter
circuits for speed, power consumption, accuracy and cost. A good understanding
and characterization of data converters is needed.
This work introduces an open low cost platform for
data converter characterization and research.
Specific signal generation and acquistion is important to realize new data converter
circuits and measure performance.
This platform can also be used for general electrical engineering.
Electrical engineering needs a laboratory containing power supplies (logic, analog positive and negative, reference),
arbitrary waveform generators, digital inputs and outputs, voltage and current measurements and an oscilloscope (4 channels).
This equipment should be usable as
semiconductor parameter analyzer (high accuracy measurement with curent and voltage limits),
spectrum analyzer (high resolution ADC), digitzer (many channels with many samples),
data logger (SD-card, battery supply) and sensor actuator interfaces (I2C, SPI, PMOD, Bluetooth).
Measurement of electrical systems with IV curves, signal time behaviour and transfer functions (bode diagram) is one application.
High accuracy, high speed and low noise measurements are required for data converters and need special measurement procedures.
For prototypes serial transmission and receiving circuits, digital signal processing facilities
and control blocks enable system development.
A nice web user interface and no software installation would enhance the usability.
This paper tries to develop such systems.
The current status of hardware and software is shown first:
Figure: BASYS3 FPGA Board with R2R DAC and Electronic Explorer
Hardware features:
4 channel, 12-Bit, 125 kSps, 0..1 V range ADC oscilloscope FPGA (XADC)
1 channel, 16-Bit, 30kSps, 0..3.3 V range, 15us settling time, 100k,220k R2R DAC
4k samples transfered via UART with Baud rate 230400
Pins Oscilloscope: OSC1 JXA 1 in, 7 GND; OSC2 JXA 2 in, 8 GND;
OSC3 JXA 3 in, 9 GND; OSC4 JXA 4 in, 10 GND;
Pins AWG: JC upper 8 Bit 10,9,8,7,4,3,2,1; JB lower 8 Bit 10,9,8,7,4,3,2,1;
16 Bit R2R DAC: left side output D15 connected to scope 1, right side D0 and GND connection.
The FPGA configuration is done using the VHDL project files: VHDL project files EEBench_V06.zip
Figure: Configuration and signal generator user interface
Figure: Oscilloscope and FFT interface V05
Figure: Histogram interface V06
Software features:
Configuration with individual serial command transfer.
AWG: DC, stair, triangle and sine generator with frequency, amplitude and offset
OSC: 4 channel and AWG with 8..4096 sample selection, xy display,
voltage and code selection, rising, falling singel channel trigger,
minimum, maximum, average, amplitude, period and frequency calculation.
There is voltage sample data and code data display available. A measured signal
can be directly compared to the golden AWG signal in voltage or code.
FFT: AWG1, OSC1, OSC2, OSc3, OSC4 with highest magnitude frequencies and
total noise magnitude for ENOB, SINAD, SFDR, SDR calculation.
Histogram with adjustable (16..256) number of bins.
Video EEBench
Länge: 7:10 min
00:0 EEBench by Joerg Vollrath
00:17 BASYS 3 Hardware
01:03 VHDL and nodejs
01:26 Vivado with EEBench, Bitstream generation
02:00 Program the device
02:36 NodeEEBench folder
03:02 NodeEEBench.bat
03:44 Browser
03:57 Arbitrary wavform WG
04:20 Oscilloscope, trigger, moving
05:03 Min, max, average, amplitude, periode,
05:20 FFT
05:43 FFT with fitting sine
06:12 Histogram
06:32 Outlook customization
06:55 Available zip files
Transcript
EEBench
I want to show you an
electronic project of an open source electronic
bench (Show hardware).
In the final stage FPGA (BASYS3), Arduino Maker Wifi 1010,
ESP32 and RaspberryPi hardware with different ADC, DAC and
power supply (PMOD) extensions should be supported
At the moment a BASYS3 (130.-..190.-Euro) FPGA board
is controlled from a PC via a serial interface to provide
a signal generator (3.3 V, 16-Bit, sine: 7.6 MSps, R2R DAC) and
4 channel oscilloscope (1 V, 12-Bit, 125 kSps ADC) function.
A nodejs web server delivers a web page as user interface and
does serial communication with the FPGA board
Since the system can be operated I would like to demonstrate
the basic functionality
Sources (zip files) for FPGA and nodejs
Hardware setup
Software setup (install nodejs and with npm packets)
FFT (without windowing, DC noise, sine, matched sine)
AWG sine 400mV, 400mV, 1.40851 kHz
Histogram (DC signal, sine, triangle)
Summary ( Working low cost, open source project)
This system with an arbitrary waveform generator and an oscilloscope
with FFT and histogram is very low cost using a BASYS3 system for 140.- Euro (2023) and
open source with a nice user interface.
It is possible to show provided AWG and sampled OSC codes
and compare them.
An optimized sampling scheme could have one high speed
channel and some lower speed channels.
A sampling sequence of C1,C2,C1,C3,C1,C2,C1,C4 gives a sample rate
of fs for C1, f2/2 for C2 and fs/4 for C3 and C4.
A driving circuit for the AWG DAC is still missing.
A starting point for a lot of opportunities for optimization and
student projects is realized with this project.
Review of data converter circuits and measurement systems
There was no user interface available to control data generation and acquisition.
Buttons controlled the configuration and data was logged at the serial port.
The FPGA is needed to generate time (clock cycle) accurate control signals.
Due to the limited hardware and breadboard, only low speed and resolution
data converters could be realized.
Typical ramp measurement measurements for INL and DNL and sine signal FFT measurements
for SNR, ENOB could be done.
The serial data could be copied to JavaScript based HTML pages to do the analysis.
An overview of commercial data converters was done to review the state of art and
identify missing performance for research and potential candidates
for circuits and measurement.
There are ADC and DAC modules having resolutions from 8-bit to 24-bit
and sample rates between 1 kSs and 1 MSps.
It is assumed that higher speeds are not supported with the PMOD connectors.
The FPGA would support at the normal pins 100MHz at the transceivers 1GBps.
Table: ADC and DAC sorted by relevance for this project
Converter
Number of channels
Resolution
Conversion speed
Settling sampling time
Converter Component
Component price (Euro)
Manufacturer
Board name
Board price (Euro)
Interface
Comment
DAC
4
12
(150 kSps ?)
6 us
MCP4728
5.-
Microchip
Adafruit 4470
8.-
I2C 3.4MBps
Low cost
DAC
1
12
1 MSps
8us
DAC121S101-Q1
3.-
Texas Instruments
Digilent PMOD DA2
20.-
SPI 30 MHz
High speed
DAC
1
16
100 kHz
18 us
MAX5216
6.7
Analog Devices (Maxim)
Maxim MAX5216PMB1 PMOD
23.-
SPI 50 MHz
DAC
1
12
200 kSps
6 us
MCP4725
7.-
Microchip
Adafruit 935
7.-
I2C 3.4 MBps
Low cost
DAC
4
8
1.875 MSps
AD7303
Analog Devices
Digilent PMOD DA1
20.-
Low cost
ADC
4
12
1 us
AD7991
Analog Devices
Digilent PMOD AD2
High speed
ADC
6
24
16 kSps
MAX11259
Analog Devices
Maxim PMOD
90.-
I2C
High resolution, high price
ADC
18
240 Sps
MCP3424
5.-
Microchip
DFRobot.com
15.-
High resolution, low price
ADC
16
MAX11205
Maxim PMOD
18.-
SPI
ADC
16
860 Sps
ADS1115
6.-
ADC
4
12
ADS1015
12.-
ADC
2
12
1 MSps
AD7476A
Analog Devices
Digilent PMOD AD1
34.-
There are parts missing with more than 1 MSps and more than 16 Bit.
Looking at the FPGA frequency the following sample rates should be possible:
100 MHz / 24 Bit = 4 MBps
100 MHz / 16 Bit = 6 MBps
100 MHz / 12 Bit = 8 MBps
(1 MSps, 16 Bit; 1 MSps 20 Bit; 1 MSps 24 Bit;
8 MSps 12Bit; 6 MSps 16Bit; 4 MSps 24Bit;
100kSps 24 Bit)
Data converter in applications
There are high speed data converters listed here for AWG and oscilloscope function
and low speed multi channel data converters for power supply and offset control.
Since the used board has only PMOD connectors the high speed data converters were not used
in this project. Most of the high speed data converters have only 2 channels,
whereby experience during electronic laboratories showed the benefit of a 4 channel
oscilloscope for ease of use.
ADC: 2 channel, 10-Bit, 40 MSps, ADS5204, Texas Instruments, 15.- (2 x for 4 channels) Electronic Explorer
ADC: 2 channel, 14-Bit, 105MS/s, AD9648, Analog Devices, 90.- (Analog Discovery 2)
DAC: 2 channel, 14 Bit, 275 MSps, DAC5672PFB, Texas Instruments, 25.- (Electronic Explorer)
DAC: 4 channel, 12-Bit, 125 kSps, DAC7565PW, texas Instruments, 12.- (Electronic Explorer)
DAC: 2 channel, 12-Bit, 200 kSps, DAC7552RGT, Texas Instruments, 5.- Electronic Explorer
DAC: 2 channel, 14-Bit, 200 kSps, AD5643, Analog Devices, 15.-, Interface: 50 MHz, (Analog Discovery) general
DAC: AD5645, Analog Devices, general control Analog Discovery 2
DAC: 14Bit, 125MS/s, AD9717, Analog Devices, 30.-, AWG Analog Discovery 2
ADC: Wägezellenmodul - mit ADC 24-Bit-Wandler NAU7802, Nuvoton, Adafruit 4538
ADC: 2 channel, 14-Bit, 125 MSps, LTC2145CUP-14, Analog Devices (Linear Technologies), 90.-, Red Pitaya
DAC: 2 channel, 14-Bit, 125 MSps, DAC1401D125HL, Renesas, (abgekündigt), 14.-, Red Pitaya.
Data converter systems
Some platforms use higher integrated data converters to reduce costs.
AMC60804T 1MSps 12 chan 12 bit ADC, 4 chan 12 bit DAC, 10.-;
AMC7812B 500kSps 16 chan 12 bit ADC 12 chan
AFE88101
TI ADC/DAC https://www.ti.com/data-converters/integrated-special-function/precision-adcs-and-dacs/products.html
Some basic microcontrollers are very low cost, but cycle accurate
timing at high speed is difficult to realize.
PIC24EP256GP204 (PSLab)
Waveshare Raspberry Pi AD/DA Expansion Shield Board for Adding High-Precision AD/DA Functions to Raspberry Pi Onboard
Arduino Maker Wifi 1010
MSP-EXP430FR5994, Texas Instruments
PSoCT 4100S Plus, Infineon
This work starts with a FPGA centered approach.
Commercial data converter evaluation boards and software
High performance data converters are provided with evaluation boards
and software to be able to verify INL, DNL, ENOB, SNR and SFDR.
Typically these boards have a FPGA and high speed memory for the samples.
Reference voltage sources and a combination of DAC and ADC is required
to be able to measure data sheet specified performance.
The software is proproietrary, sometimes in conjunction with Labview or
Matlab and difficult to modify.
MAX11905EVKIT, Analog Devices (Maxim) 100.- + Zedboard
EVAL-ADUC7020MKZ 30.- ARM7 MCU 32-Bit, 12-bit 1 MSps ADC up to 16 channels, 12-bit DAC up to 4 channels
Beside Analog Devices and Texas Instruments as major data converter manufacturers
there is also STMicroelectronics, MaxLinear, ON Semiconductor, Renesas, Cypress,
Silicon Lab, ams.
Automotive and Microcontroller manufacturers (Infineon, Microchip) are
also incorporating ADCs and DACs in their products.
Data Converter GUI
Typically a signal generator, a refererence voltage supply and an ADC
is needed for measurement.
Offset and gain error is measured and calibrated.
Ramp measurements can be done for INL and DNL.
Sine signal measurements provide INL, DNL and with FFT SNR, SDR, ENOB, THD.
A source synchronous design using power of 2 samples and odd number
of signal cycles makes measurement evaluation with FFT easier.
This functionality is implemented in hardware and GUI.
An extra feature could be software based error correction.
Error correction with a lookup table was implemented in software
and simulation in the JavaScript tools:
This is a motivation for developing a GUI for data converter analysis.
Example GUIs with listed features from Texas Instruments and Analog Devices
are shown here to present an overview.
Texas Instruments
Texas Instruments, High Speed Data Converter Pro GUI, User's Guide, SLW087D, march 2017
Figure: TI GUI Top level ADC
Select ADC or DAC, Small time window, large FFT window, windowing, code display,
SNR, SFDR, THD, SINAD, ENOB, signal, harmonics, HD2, HD3, HD4, HD5
Samples, output data rate, input target frequency
2 channel display
Eye diagram, channel power measurement
Figure: TI GUI Top level DAC
DAC vector file 16-bit, 16k or 4096..512M vectors
Multitone generator
Example for power: WCDMA_TM1_complexIF30MHz_Fdata122.88MHz_1000.csv
Figure: TI GUI Top level DAC Power
Analog Devices
EVAL-AD7380FMCZ/EVAL-AD7381FMCZ User Guide UG-1304
Figure: Analog Devices GUI DAC configuration
Figure: Analog Devices GUI Waveform
Universal measurement platforms
Beside special purpose data converter measurement systems there are
low cost universal measurement platforms available, which are
presented here and can be used for data converter measurements.
Available systems:
Electronic Explorer (Digilent/National Instruments) (665 Euro, 2022, 350 Euro, 2010)
The Electronic Explorer was the cheapest (350.- Euro, 2010) and most
versatile (4 channnel oscilloscope and breadboard) system having now
only 2 oscilloscope channels and a price hike to 650.- Euro (2022).
The Electronic Explorer has a very nice user interface,
which is of no cost and can be run in a demo mode without hardware.
The ADALM2000 is very cheap, open source and has most of the functionality. It provdies a web server
over USB connection, but needs a phyton install for software.
The Red Pitaya has a web interface and needs no software to be installed.
Unfortunately also here a price-hike for higher precision was happened.
The Red Pitaya provides -3.3V with maximum of 50 mA.
All systems provide positive and negative voltage supplies, oscilloscope,
arbitrary waveform generators and digital IOs. The number of channels and the current
and voltage limits vary.
The higher performance systems used FPGAs and now SoC FPGAs like the ZYNQ SoC
line to control the hardware. Lower cost and performance systems
use a microcontroller to realize the system.
For data converter characterization a data converter code (not voltage) based
control should be available and digital data of the AWG should be easily available.
There seems to be room for low cost open source systems with adaptable functionality
for use as electronics laboratory similar to the popularity of the Arduino, ESP32
or Raspberry Pi microprocessors.
FPA or microprocessor based systems could be used for low
cost lower performance laboratory systems.
Characterization and measurement procedures for data converters
and general electronics
Typically applications of an electronics laboratory are listed here.
Applications can be an audio amplifier with microphone and speaker, filters,
buck and boost converters, charge pumps, data converters,
and motor control
Static IV curve (Transistor, Diode, Opamp)
Example: Bipolar transistor: UBE, IB (2 OSC channels), UCE, IC (2 OSC channels)
High current source with current limit IC
Low number of measurement points Sine signal circuit analysis (amplifier, filter)
Positiv and engativ power supply (OpAmp), sine signal generator (AWG1),
4 channel signal measurement
Bode plot (Opamp, filter, LC meter)
Software control: AWG1, amplitude, frequency range, phase measurement
White noise generation and FFT
Signal processing
Digital FPGA logic or MACC blocks can be used from an FPGA
An AWG1 generated signal (analog, digital IO) is measured with OSC1
and fed to an analog LCR filter circuit, or a SC-filter circuit
(Digital switch control signals), or digital to a microprocessor and measured
with OSC2 or (calculated digital signal).
The internal signal from OSC1 can be digitally processed internally and
fed to AWG2 (analog and digital IO) and measured with OSC4 to compared
it with the other solutions.
Data converter characterization (offset, gain, INL, DNL, SNR, ENOB)
A triangle waveform covering all possible data converter codes is used to
measure and calculate offset, gain error, INL and DNL.
A sine signal with full amplitude covering all codes and odd number
of cycles during a power of 2 sample acquisition allows to do a FFT
and look at signal, harmonics and noise for ENOB, SDR, SFDR, SINAD calculation.
High accuracy and a large number of samples is needed
for accurate high speed measurements.
Project
After reviewing current available systems and requirements for electronic
laboratory systems now an optimum system can be proposed.
Proposed system overview
Figure: Propsed system overview
The figure shows the overview of the ideal proposed system. Functions in brackets are not implemented yet.
Basic and optimum system specification
Basic:
4 channel oscilloscope
2 arbitrary waveform generators
Positive, negative, logic (3.3/2.5V) power supply
16 Digital IOs
Breadboard with interface
Browser based PC user interface for serial communication
Optimum:
Web based user interface and simulation mode
Digital IOs with digital interface (I2C, serial, SPI, gray code)
Bode diagram
IV curves: diode, transistor, opamp
Data converter characterization with calibration
Digital signal processing: filters, control elements, switched capacitor circuits
Features of BASYS 3 system and software
System: BASYS 3 with 230400 Baud serial interface over USB
AWG: 1 channel, 16 Bit R2R, 0..3.3V output range, 7.7 MHz sine
OSC: 4 channel, XADC 1MSps (multiplexed x8) to 125 kHz, 0..1 V input range, up to 4k points
The original digital code of AWG1 can be displayed as reference
Variable buffer size is implemented
FFT: up to 4k points signal and noise calculation, histogram display
DAC characterization interface
Switching between code display, voltage display
Special trigger for ramp up test
System overview
Software installation and updating is always difficult. The best solution would be, if the system
is providing a WiFi or LAN connection via USB that can be operated via the browser.
The ADALM provides a LAN connection via USB, but there is no web interface available.
Most systems provide only a serial interface over USB. Therefore a nodejs application is built,
which can be installed to provide a web interface and talks via the serial interface to the system.
A simulation mode should enable running the system without hardware.
Hardware solutions
A suitable low cost hardware was chosen for this project looking at FPGA
and microcontroller boards.
The BASYS 3 board is used for the laboratory digital electronics.
In this review ALTERA FPGA boards are still more expensive then Xilinix FPGA boards.
The MKR Wifi 1010 is used for laboratory Interface electronics.
Raspberry Pis and ESP32 boards are used for various student projects.
In the next section the developed VHDL code is presented.
FPGA Realization
Since VHDL code is more difficult than JavaScript client code as much calculation and verification
as possible is put on the client side.
First the ADC implementation with the XADC is presented and then the arbitrary
waveform generator for pulse, triangle, dc and sine signal.
Then the UART interface for control and data transfer is realized
and commands are specified.
Extensive simulations of the circuits were done.
Finally a data buffer with control was realized.
ADC 4 Channel Oscilloscope
XADC Wizard
The XADC can sample 4 differential channels on the BASYS3 board multiplexed.
Input range is 0..1V.
Sampling is done at 1 MSps multiplexing 4 channels.
Lower row JXADC is negative input, upper row positive input.
The FPGA has more XADC pins which can be used, but these are not carfully routed.
The connector JXA is used for measurement and data gives a converted 16 bit value.
The channel is selected with daddr_in.
DAC Arbitrary Waveform Generator (AWG)
Triangle generation
A triangle should accomodate excercising all codes of a data converter.
Therefore start, stop and step values are needed.
For very low frequencies or large periods a repeat parameter is used.
It has to be verified that start is lower than stop, that step is positive greater than 0.
If the step size is not an integer times stop minus start the remainder has to be taken into account.
If step is bigger than stop minus start a rectangle waveform is produced.
Since VHDL code is more difficult than JavaScript client code as much calculation and verification is put on the client side.
The following relationship between FPGA frequency, signal frequency,
resolution (number of bits), start, stop and step should be valid.
tri_unit: tri_counter
port map(
clk => CLK,
reset => xrst,
start => tstart, -- in std_logic_vector(15 downto 0);
stop => tstop, -- in std_logic_vector(15 downto 0);
step => tstep , -- in std_logic_vector(15 downto 0);
repeat=> trepeat,-- in std_logic_vector(31 downto 0);
q => tout
);
1. Calculation Rectangle:
The following variables are used for calculation.
Maximum Code of DAC: maxC, maximum voltage of DAC: maxV, AWG offset value: off,
AWG amplitude value: amp
var maxV = 3.3;
var maxC = 32767;
start = Math.trunc(maxC / maxV * (off-amp)); // start voltage to code
stop = Math.trunc(maxC / maxV * (off+amp)); // stop voltage to code
if (start < 0) start = 0; // no negative code
if (stop > maxC) stop = maxC; // stop limited by maximum code
step = stop - start; // adjust step to difference
repeat = Math.trunc(1 / frequency / 2 * 1E8); // 1E8 fFPGA
The 16-bit R2R 100k, 220k DAC needs 15 us settling time.
The amplitude decreases above 30 kHz.
2. Calculation Triangle:
The code is the same for start and stop.
The difference is in the calculation of repeat and step.
For a set of IV curves one generator can be programmed with a staircase
and the other with a synchronized higher triangle frequency.
With the prepared list 1 kHz and 5 kHz or 2 kHz and 10 kHz can be used.
Sine generation
Research for realization of a sine generator in FPGA gives most of the time LUT solutions.
Values for sine are stored in a table and looked up. This is only feasable for small resolutions (up to 8 Bit).
LUTsize = NBit * 2NBit
Table: Resolution and LUT table size
Resolution (Bits)
8
12
16
20
24
28
32
Lookup table size (Bits)
2k
48k
1M
20M
402M
7.5G
137G
Calculation of sine can be iteratively done using complex calculations.
This can be used for iterative calculation with accumulated error or
bitwise calculation for a certain value.
Iterative calculation minimizes computation effort between steps,
bitwise calculation increases computation effort for each bit.
A combination of a limited LUT table 32..256 values or 5..8 bits
and sine calculation would be an optimum solution.
Next value Re = (Current value Re * Step size Re - Current value Im * Step size Im)/2N
Next value Im = (Current value Re * Step size Im + Current value Im * Step size Re)/2N
Figure 1: Example of complex number multiplication.
Challenges are:
Signed large number multiplication in one clock cycle
Rounding and Accuracy
Transfer to a positive number (amplitude, offset)
Calculating step size (Φ and complex numbers)
This can be used to iterative generate the next step or using all bits
to generate a sine for an absolute value.
32 Bits would require 32 steps to get to the final value.
During these 32 steps sine is iteratively computed.
Verification of this procedure is done using FFT and looking at signal to noise ratio.
Since Xilinx DDS Sine Wizard gives up to 24 Bits resolution this
realization targets 32 Bit.
Precalculation of 32 to sine and cosine values for power of 2 fractions
sine(2 · π / 232 · 2i )
i=0..31
Precalculation for a given frequency of step sine (Im) cosine (Re) by
using for each bit the precalculated values
Generating sine values
Applying the step to the current value
Accurate calculation for the next value 32*steps
Input and outputs for sineX VHDL module are:
sine_unit: sineX -- Sine generator
Port map (
CLK => CLK,
RST => xrst,
step => step, -- increment in (31 downto 0) 32 bits
amplitude=> amplitude, -- signal amplitude in (31 downto 0) 32 bits
offset => offset, -- signal offset in (31 downto 0) 32 bits
mysine => mysine -- output waveform out (31 downto 0) 32 bits
);
Sine Calculation example
fFPGA = 100 MHz
fsignal = 10 kHz
Number of points per cycle: Np = fFPGA/fsignal = 10000
step = 232 / Np = 429497
An FFT needs a power of 2 samples without windowing and an
odd number of cycles to excercise as many levels of a data
converter as possible
Choose NFFT:
NFFT (NBit) = 256 (8), 1024 (10), 16k (14), 1M (20), 16M (24), 1G (30)
Choose number of cycles:
Ncycle = 1, 11, 101, 1001, 100001
Calculate signal frequency:
Tsignal = NFFT / fFPGA / NCycle
fsignal = 1 / Tsignal = fFPGA * NCycle / NFFT
step = 232 / fFPGA * fsignal =
232 / fFPGA * fFPGA * Ncyle / NFFT =
232 * Ncyle / NFFT
For VHDL verification Hexvalues were calculated using JavaScript to compare results.
Signed negative numbers and hex values
Javascript hex function works only with positive numbers.
Here the range is 32 bit which is equal to 232 = 4 *1024* 2014 *1024.
signed to unsigned exampe std_logic(11011001) = signed -39 = unsigned 217.
Add +256 to the negative number and then convert to hex. Digitaltechnik
Sine generation
A test bench for logging the VHDL created values was written: tb_TOPLOG.vhdl in the project SineX
using TOP.vhd and txt_util.vhd.
The values are written with txt_util.vhd to a file "mysine0_everysteps_out.txt" in the directory
C:\temp\DT\Sine_Gen\Sine_Gen.sim\sim_1\behav\xsim
Data was inserted into JavaScript FFT.
Depending on the number of FFT points and the number of cycles the following SNR can be reached.
NFFT
256
1024
1024
16k
64k
cycles
17
17
17
17
17
amp
400
400
7FF
7FF
7FF
SNR
156.46
156.73
156.72
163.28
156.45
Oscilloscope
5 channel acquisition data are continously written into block memory.
The current position and the number of samples is stored in position 2 and 3.
These data are serially transmitted to the NodeJS server and then to the client (OSC).
The client sorts the data according to the bCount position (OSC1).
The trigger condition is searched in this data and data before and after the trigger point are
extracted and displayed (OSC2).
Since the received data is directly stored in signal generator registers there is no need for a FIFO.
Implemented commands (uart_mem.vhd, getCmd: process):
"X": initialize
"S": sine signal, followed by 24-hex numbers: step, amplitude, offset each 32 bit
Example f = 1 kHz, amp = 1 V, offset = 1 V as shown in AWG1: S0000A7C526C9B26C26C9B26C
"T": triangle signal, followed by 20-hex numbers: start, stop, step (16-bit each), repeat (32 bit)
Example pulse f = 1 kHz, amp = 1 V, offset = 1 V as shown in AWG1: T00004D924D920000C350
Example triangle f = 1 kHz, amp = 1 V, offset = 1 V as shown in AWG1: T00004D8A001900000040
Example stair f = 1 kHz, amp = 1 V, offset = 1 V as shown in AWG1: T00004D8F0F8300002710
"U": start sending data: 514 chunks of block of data are sent: AWG, OSC1, OSC2, OSC3, OSC4; 16 bit each; 20 hex values
The first transmission has the current index stored. One extra transmission,
because there can be an ongoing conversion at the current index.
"V": Connect switches to output
"O": Oscilloscope block size 16 bit and sampling rate 16 Bit (V_06)
Command: O00200000 : Block size x0020 = 512; timeBase 0000 8.32 us
The mapping of uart_mem to block memory not registers is done starting EEBench_V04.
The multiplexer for sine, triangle switch is also done in EEBench using signal waveselect.
Baud rate 19200, 52us per bit, sine command: 25(chars)*10(Bit)*52us(bit time) = 12.5 ms
Baud rate 230400, 4.34 us per bit, sine command: 25(chars)*10(Bit)*4.3 us(bit time) = 1.1 ms
Baud rate 230400, 512 points 22 hex values each T = 0.5 s
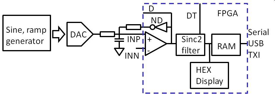
The main module is EEBench having an UART, an oscilloscope (XADC channels) and
an AWG (arbitrary wave generator).
The UART of the FPGA receieves commands and transfers this information to registers.
The top module is uart_mem. Input is CLK (100MHz), rx reset and tx_mem memory for off FPGA
transfer and rx_mem as registers to receive commands from outside.
It uses the module uart_tx (transmitter), uart_rx (receiver) and
mod_m_counter (dividing the clock) for baud rate.
Figure: FPGA blocks for EEBench
A test bench tb_EEBench.vhd receives via the RX line with 19200 Baud the following commands:
V: show SW at the output
U: start memory block transmission
Simulation of the first version
T0000FFFF00010000: Initiate triangle waveform with Start, stop, step, repeat (4 hex digits each)
S7DA87F73185F5B402BDC4E6F87BFCCD800400000: Initiate sine waveform with
Step_Re, Step_Im, Step_Re1, StepIm1, sample (8 hex digits each)
Figure: tb_EEBench.vhdl V01 simulation
The RX pin shows the received serial configuration data 50us each bit.
First the connection from the switches to JB (36) and JC (0a)
is activated (1..2 ms) via the V command.
The configuration data for the triangular waveform is
transmitted (tstart(5ms), tstop(7ms), tstep(9ms) and trepeat(11ms))
while the output JB, JC is set to "0000".
At 11 ms the triangle output (tout) is connected to JB, JC.
At 12.5 ms the configuration for the sine signal
starts (Step_Re set at 17ms, Step_Im 20ms, .. sample 31ms)
and the output JB,JC is set to "0000" (12 ms).
The sine starts and signal is transfered to the output at 33 ms.
Everything is basically working.
Table: uart_mem: rxMem registers V01
Input
memory address
Number of Bits
rx_data_out
0
8
received command
a00000w1w0
8
8
a '1' active '0' off
w1w0: 01 sine, 10 triangle, 11 switches
Step_Re
16
32
Sine: fine step
Step_Im
48
32
Sine: fine step
Step_Re1
80
32
Sine: coarse step
Step_Im1
112
32
Sine: coarse step
sample
144
24
Sine: number of samples until repetition
(offset)
tbd
32
Sine: offset voltage
(amplitude)
tbd
32
Sine: amplitude voltage
tstart
176
16
triangle minimum start voltage
tstop
192
16
triangle maximum stop voltage
tstep
208
16
triangle voltage step
trepeat
224
16
number of samples per value
+ EEBench V04
- EEBench V04
EEBench V04
The biggest change for V04 is the use of BlockRAM memory (myBuf) for data acquisition.
After a "U" comman 514 x 5*4 Hex values are sent.
This is shown on the figure below.
Figure: FPGA blocks for EEBench
Simulation shows:
Receiving of serial command RX, decoded with SEND trace
triangle and sine at mywave.
Data transmission to PC TX and bCount(memory address)
data always zero since no data stored before
Figure: tb_EEBench.vhdl V04 simulation
Baud rate 230400, 4.34 us per bit, sine command: 25(chars)*10(Bit)*4.3 us(bit time) = 1.1 ms
+ Specification EEBench V05
- Specification EEBench V05
AWG1:
1 channel, 16 Bit R2R output range 0..3.3 V
Sine: 7.69 MHz, tCLK = 130ns synchronized to XADC sampling
Triangle, pulse, stair: fFPGA/repeat maximum 10 ns, 100 MHz
2^30 = 2 G points sine:
DC, pulse, sine, triangle, staircase
Missing: phase, duty cycle, noise, user defined list, math
Oscilloscope:
4 channel, XADS 1 MBps (multiplexed x8) to 125 kHz, input range 0..1 V
256 points buffer: frequency range FFT 450 Hz..50 kHz
Color coded channels with min, max, average, amplitude, period and frequency
FPGA: Range of oscilloscope time base and buffer size should be extended.
Now the block RAM utilization is 2 out of 50 with 512 points. A factor of 16 8k points should be possible.
The transfer and sample block size should be user controlled.
So a UART command for change of sampling rate (16 Bit) and block size (16Bit) is implemented.
O<sampling><Block size>
Oxxxxxxxx
Update of NEEBench.js
Table: uart_mem: rxMem registers V06
Input
memory address
Number of Bits
rx_data_out
0
8
received command
a00000w1w0
8
8
a '1' active '0' off
w1w0: 01 sine, 10 triangle, 11 switches
Step
16
32
Sine step
amplitude
48
32
Sine amplitude
offset
80
32
Sine offset
(phase)
112
32
(duty)
144
32
tstart
176
16
triangle minimum start voltage
tstop
192
16
triangle maximum stop voltage
tstep
208
16
triangle voltage step
trepeat
224
16
number of samples per value
(phase)
240
16
(duty)
256
16
Block size
272
16
Oscilloscope block size (dataMax)
Time base
288
16
Oscilloscope time base (timeBase)
EEBench: rMem has already 512 Bits, initialization with 0 implemented
uart_mem: UART receive set rMem: getCmd: process
when "01001111" => -- ASCII 49 O sine signal
numD := "00001000"; -- 8 Hex numbers, (Step, amplitude, offset)x(8x4)
rmAddress := to_unsigned(276,9); -- Start at index 276 (272 + 4)
rx_mem(7 downto 0) <= rx_data_out;
Implement signals in EEBench:
dataMax for block size like variable NEEBench and timeBase
hook up rMem to dataMax and timeBase
For sampling a signal upSample is used
A process sampleRed is created to control sampling
-- sample rate reduction process
--- time Base 000 upSample always 1
-- timebase 001 upSample 1-16-times-0-16-times
-- timebase 010 upSample 1-16-times-0-32-times
sampleRed: process(CLK, BTN(4), readyX)
variable jCnt: integer; -- counter for reduction
variable kCnt: integer; -- 16 samples
begin
if ( BTN(4) = '1') then -- asynchron reset with button 0
jCnt := 0; kCnt := 0;
elsif (rising_edge(CLK) and (readyX = '1')) then
kCnt := kCnt + 1;
if (kCnt >= 8) then -- Clk divider 8 by kCnt
kCnt := 0; jCnt := jCnt + 1;
if (jCnt >= timeBase) then -- upSample short '1' long '0'
upSample <= '1'; jCnt := 0;
else upSample <= '0';
end if;
end if;
end if;
end process;
TimeBase in NEEBench.html
Introduce global variable timeBase
Connect a serial command to change time base
timeBase > 200us/div timeBase = 1
timeBase = timePerDiv / 200E-6
timePerDiv is text input: id="baseVal" with unit value
Update of FPGA with 'Run' command and change in field (functions readCRX,comboBox)
Create function updateOSC for comboBox and readCRX
In updateOSC creat cmdO ="O00200000"; Block size x0020 = 512; timeBase 0 8.32 us
function confOsc() {
var cmdO = "O";
// alert(document.getElementById("dataMax").value);
dataMax = parseInt(document.getElementById("dataMax").value); // 512: 0200
cmdO += decToHex(dataMax,4); // Block size first
timeBase = Math.round(unitToValue(document.getElementById("baseVal").value)/200E-6);
cmdO += decToHex((timeBase + 1),4); // Sampling next FPGA 0 and 1 same!
// update command field
document.getElementById("cmdTxt").value = cmdO;
sendCmdC(); // send OSC configuration
}
window.addEventListener("load",confOsc());
function updateOSC(){
// update value field
updateChanFields();
updatePlot();
confOsc();
}
For debugging send command via tab Configuration cmdTxt.value and sendCmdC()
Attention interaction change during data acquistion? Probably not, only one bad display
Adjusted var timestep in function socket.on('newData', function (data) {
Verification of timeBase FPGA code and NEEBench.html
Compilation FPGA, html and js correct during loading
Operation: timeBase 0,1 give same maximum sample rate for FPGA -> fix NEEBench
Operation: 2 ms/div x axis not fully filled? Sample rate too high time Base
too low fixed with the following code
timeBase = Math.round(unitToValue(document.getElementById("baseVal").value)/200E-6);
cmdO += decToHex((timeBase + 1),4) // Sampling FPGA 0 and 1 sre the same
Block size NEEBench: already global variable dataMax present
Tab configuration field 'Sampling memory size' with selection 1,2,4,8,16,512,1024,2048,4096,8182
Read field before sending command
Use field value during receiving data
Increase memory size of structure:
one_port_ram.vhdl defines blockRAM
Instance: myBuf: One_port_ram with signal addr (addrUART, addrGen)
uart_mem aBuf, tma, tmAddress
Increase acquistion
Increase uart transfer FPGA, ServerEEBench.js, NEEBench.js
Debugging of block size and sample rate with AWG as reference
and FFT gave 96 dB equivalent to ENOB = 16 Bit
Open: Challenge of acquisition for large Blocks and large sample times
At the moment AWG and ADC data is stored all the time in memory.
When a data request is received sampling stops and the data is transfered
as block to the client. This takes 0.5s for 512 data and current baud rate.
The client waits until all block data is received
and updates the chart.
During Run operation every 1 second an Intervall function tries to get new data.
For large blocks or large acquisition times update is very slow.
Solution: There should be a plot every n received data?!
Solution: Large times should have small block sizes and acquisition continues?
Open:
When to switch from block transfer to individual transfer?
Should the block size be automatically adjusted?
Update setInterval adjustment?
User interface
+ Arbitrary Waveform Generator
- Arbitrary Waveform Generator
For the AWG
(1) A slider for frequency, amplitude and offset with a combobox for value input and selectbox is needed.
(2) The output waveform is displayed in a window.
(3) Run and Stop buttons send commands using a nodejs webserver via the serial interface.
Starting point is a Scientific Project "An open Access FFT-Playground using JavaScript " from
Felix Singer in 2021.
The div for the minimum value has a div with a text field input and an image to activate a select box.
The base name offset1 is extended with Min, Val, Max and the text input CT and select box CB.
Javascript readCR(event, base name, unit):
Reads a key and updates the slider in the range of min and max processing numbers with units.
Updates the text input fields of min, val, max.
In case of the waveform generator the plot is updated.
function readCR(key,id,unit) {
if (!key) { key = event; key.which = key.keyCode; }
if (key.which == 13) { updateSlider(id,unit);}
}
function updateSlider(id,unit) { // From Min Value Max list limit Value
// Min update slider
var minXE = unitToValue(document.getElementById(id+"Min").value);
// alert(minXE);
document.getElementById(id+"Slider").min = minXE
// Max update slider
var maxXE = unitToValue(document.getElementById(id+"Max").value);
if (maxXE < minXE) { // Max greater than Min
maxXE = minXE;
document.getElementById(id+"Max").value = valueToUnit(maxXE) + unit;
}
document.getElementById(id+"Slider").max = maxXE
// Step
document.getElementById(id+"Slider").step = (maxXE - minXE)/50;
// value
var val = unitToValue(document.getElementById(id + "Val").value);
document.getElementById(id + "Slider").value = val;
if (val > maxXE) { val = maxXE; }
if (val < minXE) { val = minXE; }
// position
document.getElementById(id + "Slider").value = val;
document.getElementById(id + "Val").value = valueToUnit(val) + unit;
// update curve
plotAWG();
}
Javascript comboBox(base name,<Min,Val,Max>,slider id, with slider? 1:0, Range,unit):
Updates all fields min, max, val correctly from selectbox.
Javascript to create a section with slider with min, value, max:
function createSlider(id,range,unit) { // Misisng unit V HZ and range name function comboBox readCR
function createComboBox(id,range,unit)
For small systems these could be loaded on a user PC via file or via the internet: https://personalpages.hs-kempten.de/~vollratj/
Latest version is: Signalgenerator_221111.html
Challenges were:
Realization of the combined min, max, value, slider with text input and drop down list.
Implementation of units.
Translation of input to uart commands displayed at the bottom
ToDo:
Updating lists with limits
Showing limits offset+amplitude < Vmax and offset-amplitude > Vmin in graph
Connection to nodeJS for run and stop
Choice of voltage, frequency versus code.
Size optimization
+ NodeJS
- NodeJS
Starting point is copying of the HTML and Javascript sources to C:\temp\NodeEEBench
The following files are important:
NodeEEBench.bat this starts ServerEEBench.js
ServerEEBench.js the nodeJS server file
In the subdirectory Projekte the file Signalgenerator_221111.html is located.
An example of nodeJS communication is done
in Webeditor.
The latest version of serial port on windows requires the following commands:
var SerialPort = require('serialport').SerialPort;
SerialPort.list().then( // List available serial ports
ports => ports.forEach(console.log),
err => console.error(err)
);
var serialPort = new SerialPort({
path: "COM22", // port name
baudRate: 230400 // Baud rate befor 19200, 52 us per bit
});
The io.on subroutine detects user connection and logs it on the console.
Then the socket event of a cmd from the client is implemented.
The most important feature is to detect the block size for sending data.
The serialPort.on 'data' subroutine collects data
from the serial port and emits it to the client.
io.on('connection', function(socket){
var con = true; // connection still valid?
console.log('An user is connected')
// get data from connected device via serial port
var dataBuf="";
socket.on('cmd', function(data){ // get client event
var cmdName = data.value; // cmd passed from client
console.log('cmd: ' + cmdName);
if (cmdName[0] == "X"){
dataBuf = "";
}
if (cmdName[0] == "O"){ // oscilloscope block size next 4 hex values
dataMax = hexToDec(cmdName.substring(1,5));
console.log('Block size: ' + dataMax + "x" + cmdName.substring(1,5) + "x");
}
serialPort.write(cmdName); // hex(cmdName)
// insert server action commands
// var data= "Test Data:" + cmdName;
// socket.emit('newData',{value: data }); // send data to client
});
serialPort.on('data',
function (data) {
// get buffered data and parse it to an utf-8 string
var data1 = data.toString('utf-8');
dataBuf += data1;
// you could for example, send this data now to the the client via socket.io
// io.emit('emit_data', data);
if ((dataBuf.length >= 22 * dataMax ) && (con)) { // complete set
console.log(dataBuf.length/22 + "," + dataBuf.length + "," + dataBuf.substring(0,50)); // dataBuf
socket.emit('newData',{value: dataBuf}); // send data to client
dataBuf = "";
};
} );
socket.on('disconnect', function(data){
console.log('An user is disconnected');
con = false;
});
});
+ Oscilloscope
- Oscilloscope
Oscilloscope FPGA VHDL
Data is sampled (200Hz one period 512 points = 10 us) and stored in block memory (512 x16).
Process sourceSel switches between ADC inputs (1 MSamples per second) serially
since the ADC is multiplexing 4 channels. Also AWG is stored so sampling rate is halved.
Process storeMem transfers values to block memory. Not only ADC values but also AWG values
for reference and debugging are stored
Oscilloscope Acquisition
Client NEEBench.html
A "U" command is serially send to the FPGA.
FPGA:
Sampling is stopped, sampling position is stored at position 2 in block RAM.
Number of samples is stored at position 1 in block RAM to check that really 512 data points
were sampled since last transmit command.
Serial transmission of OSC1..4 and AWG1 in hex format of 512 samples is started.
"U01230123012301230123YX01230123012301230123Y.."
ServerEEBench.js
Receives serial data and transmits each sample of 5 values via an emit to the client.
Client NEEBench.html
Each received data is sorted (lower hex values come first) and decoded (hex to decimal).
After receiving 512 data points (dataOSC), the data is sorted according to the
last sampling position (dataOSC1).
From sample 128 to 384 a trigger position is searched and 256 data points are
selected (variable dataOSC2) and scaled with sample rate and ADC range for display.
dataOSC2 has the final values.
Chart.js is used for display.
Modifications to Chart.js
The color scheme was adapted to nicer colors.
Each curve has to be able to be turned on and off.
Each curve needs a different y-scale. The active
curve y-scaling is displayed in the curve color.
The function ScatterPlotO was created with additional variables: xAxisIndex, activeIndex, channels
The array channels has the properties for each channel.
For plotting each channel is checked for selection and then the scale is set accordingly.
The labeling of the axis is changed using the appropriate color and appropriate scaling.
Oscilloscope User interface
Figure: Oscilloscope interface V05
The figure shows the oscilloscope interface with the run button at the top.
Acquisition options are shown with xy-axis selection operational for version 5.
A trigger source, condition and level can be chosen.
On the left are the axis control with offset (position) and range (base).
Below are 2 buttons to load example data and look at the data with save.
The curves are color coded displayed and typica measurement values are displayed at right column.
Cursors and math functions are still missing.
+ ComboBox
- ComboBox
Since there are a lot of similar elements for one channel
JavaScript is creating all elements.
Figure: Example channel configuration interface
Figure: Realized channel configuration interface
Name, color, Active, Unit list, Offset value, Range value, Offset list, Range list
The lists are depending on the unit and ADC code and input range.
In the list the closest value to the input field is selected.
Run Button
The icon changes from run to stop.
Run emits a serial "U" command from client to server (function oOp('Run'))
and starts a (handlerOsc = setInterval(runOsc,1000);) continues sampling
every second. busyOsc = 1; and oState = "Run"; is set
Stop emits ..(function oOp('Stop')) and sets oState = "Stop";
Acquisition
Version 5:
A block of 512 data points is acquired and searched for a trigger point and
256 data points are selected for display.
5 16 bit values as 4 hex digits each are sent with a start and stop character.
Here is an example for 2 samples 5 channels each.
U4710FF0F471000000000YX0000000000000000D119Y
A new block starts with an "U" and each data value is limited by an X and Y.
Measurement data are generated with function chanStats().
For each channel the data points are searched for minimum and maximum and average is calulated.
var min = dataOSC2[i*dataMax/2];
var max = min;
var avg = min;
for (var i1 = 1; i1 < dataMax/2; i1++) {
var point = dataOSC2[i*dataMax/2 + i1];
if ( point < min) min = point;
if ( point > max) max = point;
avg = avg + point;
}
channels[i].min = min;
channels[i].max = max;
avg = avg/dataMax*2;
channels[i].average = avg;
channels[i].amplitude = (max - min)/2;
Everything is stored in the object array channels.
Average value is used for period and frequency.
Each crossing of the average value of the curve is collected.
// period and frequency
var t = new Array;
for (var i1 = 1; i1 < dataMax/2; i1++) {
var point1 = dataOSC2[i*dataMax/2 + i1];
var point2 = dataOSC2[i*dataMax/2 + i1 - 1];
var point3 = point1;
if (point1 > point2) { point1 = point2; point2 = point3; }
if ((point1 <= avg) && (point2 >= avg)) {
t.push(i1);
}
}
Finally the differnece between 2 crossings and the average of these numbers is used for frequency and period.
// Differences between t(i) half period
var tx = new Array;
for (var i1 = 1; i1 < t.length; i1++) {
tx.push(t[i1]-t[i1-1]);
}
var periodAvg = 0;
for (var i1 = 1; i1 < tx.length; i1++) {
periodAvg += (t[i1]-t[i1-1]);
}
periodAvg = periodAvg / (tx.length-1) * (dataOSC2[1] - dataOSC2[0]) * 2;
channels[i].period = periodAvg;
channels[i].frequency = 1/periodAvg;
The displayed values can be easily selected and copied.
FFT
Figure: FFT interface V05
The figure shows the user interface for the FFT. The Run button activates and runs the FFT once.
256 data points at 8.32 us acquisition give a minimum frequency of 4.6 Hz
and a maximum frequency of 60 kHz.
Data was generated internally with the function generateData().
The y values of the channels were scaled by C2 256 (8*6 = 48 dB), C3 4096 (12*6 = 72) and C4 2M (21*6 = 126 dB).
For C3 the largest peaks are listed (choose via channel select list).
For C3 at 2.4 kHz the signal has -3.01 dB and total noise is -76.7 dB as expected.
C1 has 280 dB signal noise ratio equivalent to 280/6 = 46 Bits.
The y axis has a fixed range implemented.
Ideal sine curve calculation can give more than 32 bits -192 dB.
Typical user cases have to be investigated to improve the y-scaling.
Details can be found in FFT Implementation
Histogram
Figure: Histogram interface V06
Run button (function hOp(cmd))
Combo box number of bins (var nBin)
Function generate histogram (var histo = new Array();)
Chart: canvas id="histoChart"
16 Bit R2R DAC as AWG1
The 16 Bit R2R DAC has a voltage range from 0..3.3V.
To study error correction 100k and 220k resistors were used.
In a first step the DAC is tested with the 12-Bit ADC with a range
from 0..1 V of the FPGA.
Figure: 16 Bit R2R DAC with R=100kOhm and 2R=200kOhm
Due to the range of the ADC and no circuit between the DAC and ADC
only 12-Bit can be tested. The goal is to measure a 12-Bit
resolution between 0..1 V for the DAC.
First full range and mid range settling times are measured.
This is compared to the frequency behaviour.
Slow output rate and high resolution with a buffer of 4k samples require
multiple measurements for ramp and sine tests.
Test control needs to be implemented in software.
Noise can be measured with FFT and a code histogram at fixed output levels.
For error correction a lookup table and step compensation can be used.
A lookup table is generated using the inverse ramp test values.
It can happen that more than one output code will produce the desired output voltage.
The code which gives the easiest corrrection factor is taken.
Step compensation can be determined by looking at
the offset needed for each code to get the correct output value.
For codes above certain values an offest (step size could also be changed?) is added.
A comparison can be easily implemented in the FPGA for a high (16..256)
number of values.
Lookup tables up to 8k can be implemented in the FPGA block memory.
Error correction has to be implemented.
Basic questions for DAC investigation:
What is the code resolution of the XADC output?
There seems to be a 16 Bit output.
What is the signal bandwidth of the DAC?
A signal frequency of 1.4 kHz and 5.1 kHz give a signal level of -10 dB
A signal frequency of 47.4 kHz gives -15 dB
Research questions:
How can the bandwidth be improved?
Can prescaling or digital filtering help?
How is it possible to construct a LUT with noisy data?
What is the SNR improvement using a LUT?
It is necessary to use high number of FFT samples?
What is the influence of windowing, number of cycles on SNR/ENOB harmonics?
Settling time (Pulse)
Figure: Settling time of rising edge oscilloscope data
Figure: Settling time data in Excel
After 83 us the change in output value is less than 0.5 mV
which relates to 1/2000 of full range of 1 V and a bandwidth of 12 kHz.
A maximum slew rate of S = 0.5 V / 8.3 us = 60 V / ms can be seen.
Further questions:
Reduction of signal level of FFT at which frequency?
Noise level
Next the noise level is investigated for a DC signal.
Figure: 0.5 V DC Histogram with 2048 samples
11 mV voltage level variation of noise can be seen.
With a range of Vmax = 1 V, LSB = Δ = 11 mV step size gives 1 V / 11 mV roughly
27 = 128 levels, ENOB = 7 bits and SNR = 42 dB.
Figure: 0.5 V DC FFT with 2048 samples
The FFT gives a total noise level of -62 dB. This has to be compared
to a maximum possible signal level of -9 dB giving an ENOB = (-9 dB - (-62 dB))/6 dB = 9 Bit.
Since the ADC has 12 Bit according to the data sheet, it is 3 bits less than expected.
INL, DNL (triangle)
Figure: Ramp measurement
Applying a ramp signal from 0V to 1 V gives a code range
from 8 to 18948 for AWG1 and 0 to 55995 for OSC1.
The expected maximum code for AWG is 1 V / 3.3 V * 64 * 1024 = 19549
It is interesting that the 12 Bit ADC gives a 16 Bit code (XADC, VHDL, JavaScript?).
The blue curve shows non idealities due to the bad resistance ration of 100k/220k.
Code range 0..22k
1 Measurement gives a maximum of 4k/8k points.
To get an optimum match at least 4..8 measurements are needed.
To match the measurements the measurements should
overlap by half(?) the range.
The number of measurements is increased if noise
has to be reduced with averaging.
FFT and SNR (sine)
The FFT prcoess is described in detail in
'FFT Implementation' showing a source synchronous odd integer number of periods is necessary for accurate
high precision measurements. Windowing decreases the signal level and distributes the signal
over many bins (next figure). The best window in this simulation study is the Nutall window.
Figure: Windowing with Nutall window a non integer number of periods for FFT (FFT playground)
A 1 V DAC range is covered with a sine signal with 0.5 V offset and 0.5 V amplitude.
1 V rms voltage gives 0 dB. Therefore 0.5 V amplitude gives a factor of 0.5 * \( \sqrt{2} \)
giving -9 dB.
Table: Frequencies and UART commands for FFT testing
Number of cycles
frequency
step size
UART command
3
1.40851 kHz
196608 = 3*64*1024
S000300001364D9361364D936
11
5.16452 kHz
720896 = 11* 64 *1024
S000B00001364D9361364D936
101
47.419625 kHz
6619136 = 101 * 64 * 1024
S006500001364D9361364D936
Figure: 256 samples FFT and SNR for a 3 cycle sine wave of 16 BIt R2R DAC
The figure shows the typical 256 sample FFT of a sine signal of 3 periods.
The blue curve is the DAC output signal, the orange curve is the digital signal of the sine
generator (AWG). The table on the left shows frequencies and magnitudes sorted
by magnitude.
The peak level of -10.09 dB for the 1.4 kHz sine signal can be seen.
The total noise is listed as -40.77 dB. This gives an ENOB = (-10.09 dB - (-40.77 dB) ) / 6 = 5 Bits
The next lines show the harmonics and the remaining total noise level
without the harmonics.
The first harmonic is at -43.82 dB below the total noise level and the total noise level is
reduced to -43.75 dB without the harmonics.
The harmonics stem from non linearities, INL, DNL errors.
Calibrating the DAC could eliminate harmonics and increase ENOB.
Increasing the signal to noise level by eliminating the first 5 highest harmonics
would lead to a gain of one more Bit.
Figure: 256 samples FFT and SNR for a 101 cycle sine wave of 16 BIt R2R DAC
To study bandwidth limits a higher frequency of 47 kHz was selected next.
It can be seen that the signal magnitude decreased to -10.1 dB.
Simulation of 6 Bit R2R DAC Calibration
Unfortunately a calibration of the 16 Bit R2R DAC could not be done in the given time frame.
Only a preliminary simulation with LTSPICE was done with a 6 Bit R2R DAC.
Figure: 6 Bit R2R DAC test circuit
Figure: R2R 3 bit error ramp simulation
LTSPICE: 6Bit_R2R_DAC_Test.asc
The minimum voltage is 0 V and the maximum 2.92 V with multiple slope
reversals at the 3 most significant bits (MSBs).
The data was transfered to Excel and a LUT was realized with the Excel function
vlookup(Sverweis) with 32 codes.
Starting from vlookup a manual fit was attempted and could not resolve
INL and DNL for 2 codes (1, 30) at the beginning and end.
Reducing the range could make it possible to loose only 1 Bit.
The range is reduced with a reduced number of bits: 63 (6 Bit), 31 * 2 = 62 (5 Bit), 15 * 4 = 60
There seems to be no easy calculation from input code to adjusted DAC code (compare orange and blue line).
INL and DNL stay barely below 0.5 (right axis for grey and yellow curve).
Figure: Mapping 4 Bit input code to 6 Bit output code
Table: INL and DNL after calibration with lookup code
yCode
Lookup Code
Ideal
INL
DNL
0
0
0
0
1
3
4
0.2297571
0.2297571
2
6
8
0.4595142
0.2297571
3
11
12
0.41599184
-0.04352236
4
16
16
0.00809729
-0.40789455
5
18
20
-0.17206464
-0.18016193
6
21
24
0.05769246
0.2297571
7
27
28
0.4240888
0.36639634
8
35
32
0.39574927
-0.02833953
9
40
36
0.35222657
-0.0435227
10
42
40
0.17206464
-0.18016193
11
44
44
-0.00809729
-0.18016193
12
49
48
-0.41599217
-0.40789488
13
52
52
-0.18623441
0.22975776
14
57
56
-0.22975644
-0.04352203
15
60
60
0
0.22975644
Interesting is to look at the code difference between lookup code and ideal code.
Figure: Code difference of lookup and ideal
User circuits
Some ideas for user circuits which can be tested implementing
additional functions in software and hardware are presented here.
A simple RC circuit.
AWG1 signal is externally applied to an RCL circuit and the output voltage is measured with OSC.
Instead of an RC circuit a switched capacitor Cswitch,CL circuit can be used. The switches should be
digitally controlled. Cswitch should match the R and the output should match the first result.
Cswitch = 1/R/fPGA
Third option would be a digitally processed digital AWG1 signal which is displayed after
signal processing in the OSC window or fed to AWG2 for output and can be measured with OSC.
Voutn+1 = Voutn + (Vinn-Voutn)/R/fCLK/C
Voutn+1 = (Vinn + Voutn * ( R * fCLK *C - 1)) * 1/R/fCLK/C
How does the schematic symbol look like?.
These 3 design options can be compared.
Figure: RC Circuit realizations (td=1/fCLK)
A DAC/ADC error correction
The internal digital sine signal is fed to a lookup table or
equation and then diplayed (OSC) and passed to the external DAC under test.
The OSC input signal is digitally processed via equation or lookup table and
the resulting signal displayed or processed for DNL, INL and SNR.
Filters, control loops, ...
Paralell, seriell conversion
Taking the AWG sine code and converting it to a serial DAC code.
Taking serial gray code output of a pipeline ADC and converting it to binary numbers.
+ Proposal for EEBench hardware
- Proposal for EEBench hardware
At this point, having a working oscilloscope and R2R DAC, a review of hardware
concepts in available hardware is done to be able to realize a low cost EEBench.
The main hardware components are microprocessor or FPGA, memory, ADC, DAC,
analog switches, operational amplifiers and power supplies.
Components are selected based on the public available resources from
(Red Pitaya, Digilent, ADALM) and prices are looked up at Digikey.
Since the ADALM uses a combined ADC, DAC integrated circuit for low cost the following
question is presented:
Can a ADC video encoder circuit be used as oscilloscope?
Video CODECS: ADV7281 20.-;
A proposal for needed input and output for EEBench hardware and needed
physical dimensions is done.
32 or 40 digital IO pins are needed to be able to realize 2 16 Bit DACs
and some SPI or I2C interfaces.
There should be 2 arbitary waveform generators, 2 reference voltages Vref,
a positive VP+ and negative VP- higher power supply, 3V and 5V power supply
and a maximum of 8 channels for an oscilloscope.
Resulting in a total of 56 pins plus gnd connections (8)
EEBench Hardware (56+gnd): 32(40) digital IO, 2 x 16 Bit DAC(AWG) + SPI/I2C Interface, 2 AWG, 2 Vref, VP+, VP-, 3V3VCC, 5VDD 8 Chan OSC
This hardware could be physically realized in a small breadboard size of
59 x 80 mm2 which gives up to 32 pins each at the long sides of the board.
- EEBench Hardware: Breadboard 59x80mm2 29+ pins long: 32 pins gnd,VP+(-),Vref1(2),AWG1(2),gnd,OSC1,2,3,4(5..7),gnd,5(3)V,20 IO,gnd
Breadboard power supply
Having a working ADC and DAC the next step would be to
implement a power supply. The power supply is needed for IV characterization and
to supply additional operational amplifiers (VP+, VP-) or logic circuits (3.3 V 5 V)with power.
There should be different versions.
The simplest solution is just USB connector to breadboard.
The next would be USB connector and negative voltage -Vin generator
For battery operation 1..1.5V it would be nice to have 2 * Vin and -Vin
Voltage control with DAC and PMOD/USB interface would be nice to have for range 2 * Vin and -Vin
Prefered is a charge pump up to 1.5A
Prefered is an adjustable current limit
Power supply VPP+ VPP- AWG1, AWG2
3V3 VPP+ VPP-
Low cost power supply
A power supply needs a serial controlled DAC to adjust the
output voltage. Amplifiers are needed as output buffers.
Again present hardware is studied.
For DAC control I2C interface
SCL Pin 1
SDA Pin 2
ADDR1, ADDR2 jumper GND, VDD, Pin3,4
USB Interface can be realized with ESP32 connected to VCC, GND, SDA, SCL.
Schematic is based on Analog Discovery 2 and LM27762EVM.
A first proposal for the physical outline of a power supply board is shown below:
Figure: Board pins for PCB
Missing is the output driver (Opammp, non inverting) for AWG1 and 2 to generate
from 0..3 V 3 to VOUT+ .. VOUT-. (Is this a good concept?)
The following figure shows a circuit concept from the Analog Discovery 2
and the evaluation board LM27762EVM.
Figure: Power schematic
List of parts:
Charge pump: LM27762DSSR (2.-) (LM27762EVM 50.-) Package: WSON-12 250 mA
Operational amplifier: AD8542ARMZ
C: 0.1 uF xxx, 10 uF x, 1 uF xx, 4.7 uF x, 2.2 uF xx
R: 10k xxxxxx, 100 xx, NL x, 43.2k xx, 8.87k xx, 28.7k x, 97.6 k
Jumper: 3 pins/holes for: ADDR1, ADDR2, EN+, EN- (GND or VDD like J1, J9)
PMOD connector female
Breadboard connector 8 pins for top, bottom ( with female connector like Arduino?)
A charge pump has only capacitors no inductance and would be easy to implement.
An ideal charge pump specification would be output voltage 2Vin, -Vin, output current 1 A,
package DIP for breadboard or TSOP for soldering and price less than 2.-
Review Charge pumps 2Vin,- Vin Digikey:
MAX680 (5.-) DIP 10mA, LTC3265 (23.-) TSOP 100 mA (Evaluation board DC2235A 105.-)
Since a charge pump for 2 Vin and -Vin can be realized with 2 Inverters (phi, phib)
and 2 NFETPFET pairs per voltage. A research was done to realize the charge pump
with NFET, PFET pairs and study if more than 250 mA output current is possible.
Charge pump
Figure: Voltage doubling or inverting charge pump
The figure shows the charge pump circuit with 2 NFETPFET pairs, 4 capacitances
and a load resistor R1. The control signals phi1 and phi2 should be also generated
by low resistance NFETPFET pairs. Detailed measurements and simulations are documented in
Breadboard charge pump circuit
The following parts were used:
CD4007 (0.6.-)
FDG6320C (1.-), 50 Ohm measured output resistance,at Vin=3.3 V, Vout = -2.2 V, RL = 100 Ohm, 22 mA output current
MCMNP2065A-TP (0.4.-), RDSon = 25 mOhm,
Figure: Charge pump on a breadboard
Figure: Charge pump on a PCB
CD4007 at VDD=Vin=3V with C = 10uF (106) gives a maximum of
30..200uA current with a ripple Vout < 20 mV starting with f=1 kHz.
FDG6320C shows a current up to 3mA at 1kOhm.
At higher currents ringing occurs.
Starting with 500kHz ringing is not that bad up to 1 MHz.
f = 1 MHz; RL = 100 Ohm; gives Voutavg = -1.7V; dV = 0.6V; IVP+ = 23 mA;
MCNP2065 was not measured yet.
At the moment the LM27762 seems to be the best option.
The price for the evaluation module is very steep and the size is not convenient.
A PCB with PMOD connectors should be designed.
As a research project a charge pump with different NFETPFET transistors
giving 2Vin/-Vin is still very interesting. A power operational amplifier
can be used as output driver to make the output voltage variable.
Summary
A good survey of available ADC and DAC components and available
measurement systems was compiled as starting point.
Limitations in the open source design and high costs of these systems led to the
development of an FPGA based open source hardware and software platform.
The FPGA runs at 100 MHz, 4 ADC channels with acquisition rates up to 1 MSs
and a 16 Bit R2R DAC was realized. VHDL code for the FPGA to realize a
16 bit arbitrary waveform generator, a 4 channel 16 bit oscilloscope
with 8k sample memory and UART control was created. A nodeJS server
provided a web interface to control the FPGA via the USB serial interface
using a browser window. A GUI for the general configuration,
for the arbitrary waveform generator with waveform control, frequency,
amplitude and offset, the oscilloscope, fft and histogram was created.
The oscilloscope allows trigger selection, sample memory configuration,
data export, channel selection and display of waveform characteristics.
A nice HTML user interface, code display of ADC and DAC values and open
source hardware and software design provide a lot of opportunities for
further activities.
Using a lot of libraries and hardware experience to build on, accelerated
the development process. During the limited research time a basic system
was realized, but there are still many open and new topics for improvement.
New challenges, which were not anticipated, came up during realization:
Adjusting sample rate, buffer size and x-axis time per division
for a good user experience
Accuracy of control values for frequency, amplitude and offset for
arbitrary waveform generator and oscilloscope. Hih accuracy and number
of digits caused bad display of waveforms and input fields, but was
needed to realize exact frequencies and voltage ranges for data converters.
During the realization and use of the system some new ideas came up,
which are not present in the reviewed systems:
Displaying the original AWG signal in the oscilloscope view allows
better comparison of source and sampled signal
Normally an oscilloscope has the same sampling rate for all channels.
Using a sampling scheme with a multiplexer the number of ADC components
and the cost can be lowered and a sampling scheme like
C1,C2,C1,C3,C1,C2,C1,C4 could give C1 as high speed channel and C2,C3,C4 as
lower speed channels optimizing the utilization of the ADC.
Having direct control of the commands send to control the FPGA
allows easy implementation of new features
Displaying ADC and DAC codes instead of calculated voltages allows
easier analysis of data converter properties
Arbitrary waveform generators allow to load a waveform, but not a
lookup table which can be applied to different waveforms
Since the AWG and oscilloscope were realized, the next step was to build a
power supply for ADC and DAC investigations. The power supply is
needed as reference voltage and as power supply for an operational
amplifier output buffer with positive and negative voltage
beyond the basic power supply of the system.
A concept for the adjustable power supply was made, but a final circuit is
still under development.
This leads to the next steps, which will be realized in the future.
The planned steps are listed below.
Next steps
Further 16 Bit R2R DAC characterization
Negative and positive power supply for DAC amplifier
PMOD AD2 ( AD7991 4, channel, I2C, 1 us conversion time, 12-bit ) 20.-
Serial DAC
ESP32
RaspberryPi
Simulator
ZYNQ FPGA
Test sequence control and interface
For the given time frame the project was a success. Longer continous periods of
time and focused work were needed to plan, realize and test subsystems.
This time is normally not available. Some subsystems and components could
only be realized due to previous student work. The whole system
was too time consuming and complex for a single bachelor or master thesis.
The remaining tasks can be realized during the normal semester or as
bachelor and master thesis.
Pourramezan, Mohammad Mehdi, CMOS Pipeline ADC Architecture Investigation, 2019
Gonzalez Ramirez,Mar, An IoT curve tracer using the Raspberry Pi, Master Thesis, 2017
Nguyen,Duc Minh, Design and measurement of a 2nd order Sigma Delta ADC, Master Thesis, 2017
Masum,Abdullah Al, Design and Performance Analysis of a 16Bit 200MS/s Pipeline ADC in 50 nm Technology, Master Thesis, 2017
Edisherashvili,Yaako, All digital AD/DA converter on an FPGA, Master Thesis, 2013
Khan, Raheel Ahmad, High resolution sine wave generation using Javascript, 2019
Bell, High Level Simulation of a 2-2 MASH Sigma Delta Analogue to Digital Converter, 2018
Kim, Jihoon, Digital Sine Signal, 2018
Andreas Ritzl , Measurement and Improvement of a Pipeline Analog-Digital-Converter, 2017
Andreas Greif, Design of a Raspberry Pi analog digital expansion board, 2017
Duc Minh Nguyen, Investigate ENOB of pipeline ADC, 2015
Dr. Ing. Joerg E. Vollrath received 1989 his
Dipl. Ing. and 1994 his Ph. D. in electrical engineering, semiconductor technology at the
University of Darmstadt, Germany. Since
then he worked for the memory division of
Siemens and Infineon Technologies and
Qimonda in various locations in the USA and
Germany. He is now a Professor for Electronics at the University of Applied Science,
Kempten, Germany. His expertise and interest
lies in the field of design of analog and digital
circuits, programmable logic, test, characterization, yield, manufacturing and reliability.
He has published 30 papers and has currently 32 patents.