Hochschule Kempten      
Fakultät Elektrotechnik      
Elektronik 3       Fachgebiet Elektronik, Prof. Vollrath      

Elektronik 3

23 Anwendungsbeispiele Wandler

Prof. Dr. Jörg Vollrath


22 Analog-Digital-Wandler



Video der 24. Vorlesung 21.1.2022


Länge: 1:02:43
0:0:0 SAR Analog Digital Wandler

0:3:51 Spannungsverlauf

0:7:22 1.Schritt

0:13:42 Auflösungsbegrenzung

0:18:40 LTSPICE

0:23:7 SAR ADC Flow

0:25:7 SAR Benefits and Challenges

0:27:27 Mittelwertbildung

0:30:57 3 dB, ein halbes Bit

0:38:47 ADC Architekturen

0:39:57 Oszilloskop Electronic Explorer

0:42:47 Ein Kanal mit Operationsverstärkern

0:46:57 Offset

0:49:50 Optimales Oszilloskopbild

0:54:17 Rauschen

0:56:57 Kalibrierung

1:0:47 PMOD DA2, 12-Bit, 16.5 MS/s

1:4:17 PMOD AD2, 12-Bit, 1us, 1MS/s

1:6:38 Diskussion Aufgabe

Übersicht




Electronic Explorer


Electronic Explorer: Schaltplan

Oszilloskop: Electronic Explorer


Vorverstärker:

High gain und Low gain
OPA2355

Operationsverstärker mit Y-Achsen Offset: VOFFA..D
OPA3355

Analog-Digital-Wandler
ADC: ADS5204
Differentialeingänge
Digital Parallelausgang


Digilent Schematic Electronic Explorer
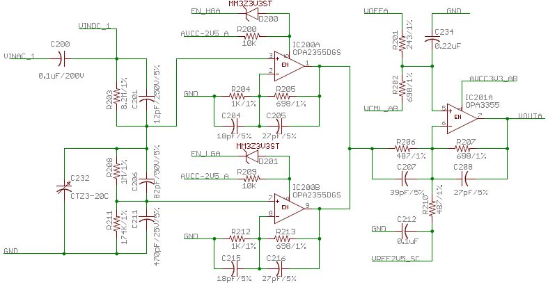
Man sieht die Schaltungstopologie, typische Operationsverstärker (OPA2355, OPA3355) und ihre Beschaltung. Auch Bufferkapazitäten für die Stabilisierung der Spannung der Bauelemente sind vorhanden. Auf der Platine werden im Aufdruck Signalnamen und Bauteilbezeichnungen (IC200A) dargestellt.
Der Schaltplan des folgende ADC (ADS5204) wird hier weggelassen.



Analog Scope channels 1 and 2

Input:

  • VINAC_1, VINAC2: AC input
  • VINDC_1, VINDC2: DC input
  • EN_HGA, EN_HGB: Enable high gain
  • EN_LGA, EN_LGB: Enable low gain
  • VOFFA, VOFFB: Channel Offset
  • VCML_AB:

Power supply:

  • GND: GND
  • AVCC-2V5:
  • AVCC+2V5:
  • VREF2V5_SC:
  • AVCC3V3_AB:

Output:

  • VOUTA, VOUTB:

DAC: Electronic Explorer


Vref1, Vref2, VoffCH1 (AWG1), VoffCH2 (AWG2): DAC7565PW
Vref Puffer: RC4558D

VoffA..D: DAC7552RGT

Referenzspannung: 2.5V
REF30250BZ

AWG: DAC5672PFB
Stromausgang
Endstufen: OPA2355, THS4021DGN

Neben DACs für die Spannungen Vref1,2 und AWG1,2 werden DACs zur Einstellung von Offsets der Signalgeneratoren (DAC7565PW) und der Oszilloskopkanäle benötigt (DAC7552RGT).
Weiterhin wird eine Referenzspannung (REF30250BZ) und eine Ausgangsstufe (OPA2355, THS4021DGN) realisiert.

Oszilloskopbild


  • Auflösung, kleinste Schrittweite
  • Formatfüllendes Bild
  • Digitalisierung beim Zoom

Das oberste Bild zeigt das gleiche Sinussignal mit drei verschiedenen vertikalen Einstellungen für 3 Kanäle (C1, C2, C3).
Das mittlere Bild zeigt die zugehörige FFT.
Man sollte immer ein formatfüllendes Bild am Oszilloskop haben (C2 Blaue Kurve).
Dabei darf man nicht Oben oder Unten abschneiden (C3 rote Kurve).
Beim Abschneiden werden die gemessenen Werte (Amplitude) falsch und in der FFT kann man Harmonische sehen.
Wird das Sinussignal sehr klein dargestellt (C1 gelbe Kurve), verliert man Genauigkeit bei den Messwerten und in der FFT steigt der Rauschpegel.

Das untere Bild zeigt ein erzeugtes Rechtecksignal mit 1mV.
Der Hintergund ist leicht orange, da die ursprünglichen Messwerte sehr viel Rauschen haben. Die fette orange Linie entsteht bei der Mittelwertbildung über viele Messpunkte. Der Analog-Digital-Wandler arbeitet mit einer hohen festen Frequenz (40 MHz, 25ns) und kann bei niedriger Zeitbasis viele Messpunkte mitteln.
Messzeit: 5 ms mit erfassten 8000 Messpunkten von denen bei der Bildschirmauflösung maximal 1920 dargestellt werden können.
Tatsächliche Anzahl der Messpunkte: Nmess = 5 ms/ 25 ns = 200 000
Es können also 100 Werte gemittelt werden, um die Messgenauigkeit zu verbessern.

Man sieht auch die Quantisierungsstufen von ca. 0.25 mV.


Kalibrierung


  • Spannungsgenerator: Vref
    Vzero = 0V, Vlow = -10V, Vhigh = 10 V

  • Oszilloskop: High Gain, Low Gain
    0 V, 1.2 V, -1.2 V, 10 V, -10 V,
    0 V, 0.2 V, -0.2 V, 10 V, -10 V


Bei der Kalibrierung werden Spannungsgeneratoren verwendet oder nur die Parameter der Rechenformeln (Software) abgespeichert.
Dabei können Offset und Gain Error ausgeglichen werden.
Über die Zeit kann sich auf Grund von Alterungseffekten der Bauteile die notwendigen Kalibrierungsparameter ändern.
Eine Kalibrierung sollte regelmäßig von zertifizierten Prüfstellen durchgeführt werden.

Power supply



VREF


Vref Driver RC 45580
PRG18BB221: 220 Ω Thermistor

Programmable power supply


VCC+12V_USR_ANA to OUT_VCCPROG+: TPS54300DA (VVS+, VCS+, VSNS_PROG+)
VCC+12V_USR_DIGI to OUT_VCC5/3V3: TPS5420DDA (VSNS5/3V3, FSEL5/3V3)
VCC+12V_USR_ANA to OUT_VCCPROG-: TPS54300DA (VVS-, VCS-, VSNS_PROG-, EN_PROG-, VCC+3V3_USR)

Internal Voltages

VCC+12V to VCC3V3: TPS54356PWP
VCC3V3 to VCC1V2: TPS54373PWP
VCC+12V_ANA to AVCC3V3 (_AB, _CD, _E): TPS62110RSA
AVCC3V3 to AVCC+2V5 (_A.._E):TPS73625
VCC3V3 to VCC2V5:TPS73625
VCC+12V to VCC-12V (-ANA, USR_DIGI, _USR_ANA): TPS5430DDA
VCC+12V to AVCC-2V5 (-2V5_A..E): TPS5430DDA
VCC+12V_USR_ANA to VCC+3V3_USR: TPS34063ADRJ
VCC+12V_USR_ANA to VCC+5V0_PROG-: TPS34063ADRJ

Power supply


VCC+12V Filter
VCC+12V_ANA
Opamp
TPS62110RSA + Filter
AVCC3V3 _A/B/C/D/F
Opamp, ADC, DAC
TPS73625 + Filter
AVCC+2V5_A/B/C/D/F
Opamp
TPS5430DDA + Filter
AVCC-2V5_A/B/C/D/F
Opamp
TPS54300DA
OUT_VCCPROG+
VP+
Filter
VCC+12V_DIGI
TPS5420DDA
VCC3V3
FPGA
TPS54373PWP
VCC1V2
FPGA
TPS73625
VCC2V5
FPGA
Filter
VCC+12V_USR_ANA
TPS54300DA
VCC+3V3_USR
TPS34063ADRJ
VCC+5V0_PROG
TPS54300DA
OUT_VCCPROG-
Filter
VCC+12V_USR_DIGI
TPS5420DDA
VCC5/3V3
TPS5430DDA
VCC-12V
Filter
VCC-12V_ANA
Filter
VCC-12V_USR_DIGI
Filter
VCC-12V_USR_ANA

Filter: LI0805H121R

Die Spannungsversorgung zeigt eine Baumstruktur mit Filtern und Spannungsreglern. Die Baumstruktur stellt sicher, dass es möglichst wenig Störungen von einem Verbraucher an das restliche System gibt.
Hier wird die Schaltung (Filter, TPS..) der Netzwerkname (VCC+12V_ANA,..) und die zugehörigen Bauteile (Opamp, FPGA) in den Zellen der Tabelle genannt.

PMOD DAC DA2


Digilent: PMOD DA2 20.-
Texas Instruments DAC121S101 8us settling 12-Bit 16.5 MS/s $1.-

30 MHz SCLK

Dem Datenblatt entnimmt man die Eigenschaften des Datenwandlers.
Hier stehen 2 DAC Kanäle zur Verfügung, die mit 4 Steuerleitungen programmiert werden.

PMOD ADC AD2


Digilent: PMOD AD2 20.-
Analog devices AD7991 4 channel, I2C, 1us conversion time, 12-bit; 4.- Euro

Einfachere Systeme



Zusammenfassung und nächste Vorlesung



Nächstes Mal