Hochschule Kempten      
Fakultät Elektrotechnik      
Elektronik 3      Fachgebiet Elektronik, Prof. Vollrath      

+    Share page with QR-code
1 / 3
Schema - n-dotiertes Silicium
Halbleiter
2 / 3
Halbleitersensoren und Rauschen
3 / 3
Spannungsregler
4 / 5
Digitalelektronik
5 / 5
Datenwandler

-   Vorlesung Elektronik 3


Prof. Dr.-Ing. Jörg Vollrath


Dies ist eine Vorlesung mit 4 SWS. 28 Vorlesungen a 90 Minuten.

1 Übersicht, Rückblick, EKG Beispiel
2 Filter und Übertragungsfunktion

3/4 Halbleiter, Leitung, Raumladungszone,
5/6/7 Diode, MOSFET, Bipolartransistor
8 Rauschen
9 Hallmessung, Solarzelle, z-Diode, Gleichrichter

10 Linearregler
11 Schaltnetzteil
12 Übung

13 Digitaltechnik CMOS Inverter
14 Logische Verknüpfung AOI, Sum of products
15 DFF Register
16 Realisierung einer Zustandstabelle
17 Seriell-Parallel-Wandler, Schieberegister und Scan Flip-Flop
18 Übung

19 Eigenschaften von Analog-Digital-Wandler und Digital-Analog-Wandler
20 NBit, SNR, Vref, Vmax, LSB, INL, DNL, Voffset, Egain
21 Analog-Digital-Wandler: SAR
22 Digital-Analog-Wandler: R2R
23 Weitere Wandlerprinzipen und Praktisches Beispiel
24 Übung

Kompakt Übersicht

6.10.2025, 8.10.2025

1. Übersicht, Rückblick, Analyse einer Beispielschaltung

Projektpraktikum, EKG
Rechnung: Aufstellung der komplexen Übertragungsfunktionen

Literatur: Reinhold Kap 2.5, 8, 12.2.3/4
13.10.2025

2. Filter


Hochpass, Tiefpass, Bandpass, Bandsperre
Sallen Kelly, Multiple Feedback,
Analog Filter Wizard
Rechnung: Aufstellung der komplexen Übertragungsfunktionen

Literatur: OpAmps for everyone
Reinhold Kapitel 13
15.10.2025

3. Halbleiter

Materialien, Kristallstruktur, Dotierung, Leitfähigkeit
Berechnung eines Halbleiterwiderstandes
Literatur: Reinhold, Kap. 1

20.10.2025

4. Der pn-Übergang

Raumladungszone
Kapazität und Schaltverhalten, Spannungsverdopplung
Berechnung einer Raumladungszone

Literatur: Reinhold Kap. 3
22.10.2025

5. Diode


Temperaturmessung PTAT
Diodenschaltungen zur Spannungsversorgung
Wirkungsgrad Villard
Rechnung: PTAT Temperaturmessung

Literatur: Reinhold Kap. 3
27.10.2025

6. MOSFET

Physikalischer Aufbau
Stromspiegel
Differenzverstärker

Literatur: Reinhold Kap. 6



29.10.2025

7. Bipolartransistor

Physikalischer Aufbau
Kennlinie und Gleichung
Rechnung: Bestimmung der Bauteilparameter

Literatur: Reinhold Kap. 4
3.11.2025

8. Rauschen

Widerstandsrauschen
Berechnung der Rauschamplitude eines Widerstandes

Literatur: Reinhold Kap. 7
5.11.2025

9. Hallmessung, Dehnungsmessstreifen, Solarzelle


Strommessprinzipien, Temperatur als Störgröße, Brückenschaltung


10.11.2025

10. Linearregler


Wirkungsgrad
Load regulation
Line Regulation

Literatur: Reinhold Kap. 16



12.11.2025

11. Schaltnetzteil


Literatur: Reinhold Kap. 16


17.11.2025

12. Übung

Raumladungszone
MOSFET Transistorschaltungen Arbeitspunkt
Widerstandsrauschen
Spannungsstabilisierung

24.11.2025

14. Logische Verknüpfung

And Or Invert (AOI)
Sum of products




26.11.2025

15. DFF Register





3.12.2025

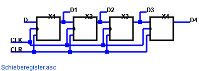
17.Seriell-Paralell Wandler

Schieberegister
Scan Test


8.12.2025

18. Uebung




10.12.2025

19. Datenwandler

Eigenschaften
Vref, LSB, Δ, NBit, Voffset


15.12.2025

20. Kenngrößen von Datenwandlern

INL, DNL, SNR, FFT



17.12.2025

21. Digital-Analog-Wandler


R-String, R2R


22.12.2025

22. Analog-Digital-Wandler


Flash, SAR



7.01.2026

23. Weitere Wandlerprinzipien

Electronic Explorer, ADC und DAC PMOD

12.1.2026

24. Uebung 3





19.01.2026, 21.01.2026

26. Anwendungsschaltungen


RaspberryPi, ESP8266, Arduino, BASYS3