Hochschule Kempten      
Fakultät Elektrotechnik      
Elektronik 3       Fachgebiet Elektronik, Prof. Vollrath      

Elektronik 3

05 Diode

Prof. Dr. Jörg Vollrath


Previous: 04 pn-Übergang



Länge: 00:42:10
0:00:00 Diode

0:00:23 Rückblick Diode

0:02:50 Ersatzschaltbilder

0:05:38 Berechnung einer Diodenschaltung

0:09:06 Grafische Näherungslösung

0:09:58 Widerstandslastgerade

0:12:59 Rechnung einer Näherungslösung

0:14:54 Kleinsignalbetrachtung

0:16:08 Kleinsignalwiderstand

0:23:14 Ersatzschaltbild der Diode

0:26:03 Flussrichtung, Sperrrichtung

0:27:34 Z-Diode zur Spannungsbegrenzung

0:28:34 UI Kennlinie der Z-Diode

0:31:18 Ersatzschaltbild Z-Diode

0:32:39 Simulation LTSPICE

0:34:39 Z-Diode Beispiel

0:39:38 Quellenumwandlung

0:42:02 Superpositionsansatz

0:43:32 Spannungsteiler

0:47:02 Superposition

0:48:02 Quellenumwandlung

0:51:02 Temperaturmessung mit einer Diode

0:54:43 VPTAT Schaltkreis

0:55:39 Rechenansatz

0:57:42 UDiode Formel

0:59:37 Berechnung eines Wertes

0:59:37 Ergebnis

0:59:39 Ergebnis

0:59:39 MathNotepad

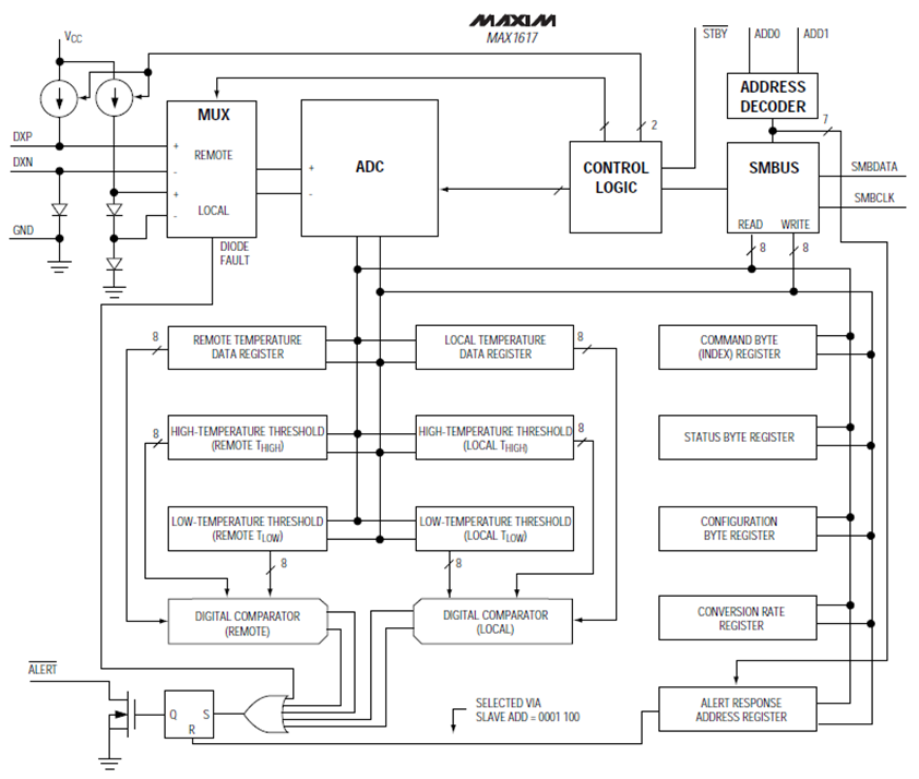
1:01:50 Temperatursensor MAX1617

1:05:44

Rückblick und Heute

pn-Übergang

Diode


Elektronische Schaltungstechnik, Reinhold: Kapitel 3, S. 41-64
Microelectronic, Jaeger: Chapter 3, page: 75-133

Temperaturverhalten der Diode

Sperrstrom und Durchlassstrom steigen mit der Temperatur.
\( I_D = I_S \left( e^{\frac{U}{nU_T}} -1 \right) \)
\( I_S \sim n_i^2 =B·T^3·exp^{-\frac{W_g}{kT}} \)
\( U_T \sim T \)

Quelle: Datenblatt
Beim automatischen Testen könen die Schutzdioden an den Pins eines ICs zur Messung der Testtemperatur benutzt werden. Bei einem konstanten Strom wird die Spannung gemessen.
Dadurch wird sichergestellt, dass man wirklich die Solltemperatur für den Test erreicht hat.

Temperaturmessung mit Diode

Es soll untersucht werden ob die Spannung VPTAT der folgenden Schaltung direkt proportional zur Temperatur ist.
\( k = 8.62·10^{-5} eV/K = 1.38·10^{-23}J/K \)
(PTAT: proportional to absolute temperature)
Es werden zwei gleiche Dioden mit den folgenden Strömen verwendet:
\( I_{D1} =100 \mu A \) , \( I_{D2} =10 \mu A \)
Wie groß ist die Spannung VPTAT bei T=195K?
Um wieviel mV ändert sich die Spannung bei 1°C Temperaturänderung?

In der Halbleitertechnik wird beim Testen über eine Diodenmessung der Eingangsdioden einer integrierten Schaltung sichergestellt, dass die Messtemperatur erreicht ist.
Es werdne 2 Spannungen (U1, U2) an den Anschluss (pin) angelegt und die Ströme (I1, I2) gemessen.
Dann wird die Temperatur berechnet und mit der Soll-Temperatur verglichen.

MAX1617 Temperatursensor


Quelle: Datenblatt

Quelle: Datenblatt

Quelle: Datenblatt

Gleichrichterschaltungen

  • Einweggleichrichter
    • Einfachste Schaltung
  • Graetzschaltung
  • Villard-Schaltung
    • Spannungsverdoppelung
  • Greinacher Schaltung ?


Haben Sie schon mal eine Schaltung analysiert?
Haben Sie schon mal ein Gerät aufgemacht? (Netzstecker ziehen)
Wie gehen Sie vor?


Quelle: Vollrath

Analyse von Diodenschaltungen

Villard Schaltung

  • C1 und D1 verdoppeln die Spannung des Generators (abzüglich der Vorwärtsspannung UF)
  • D2 Trennt den Generator von der Batterie (Entkoppeln)

Man zerlegt die Schaltung in 2 Einweggleichrichterschaltungen.
Die Teilschaltung C1, D1:
Die Spannung \( V_{gen1} \) ist die Summe aus Generatorspannung und einer Kondensatorgleichspannung.
\( V_{gen1} = V_{~wechsel} + V_{C1} \)
Diese pulsierende Gleichspannung wird in der 2.Stufen durch die Diode und den Kondensator geglättet.

Erste positive Halbwelle: C1 und C2 werden mit D2 in Flussrichtung jeweils auf die halbe Versorgungsspannung geladen (C1=C2).
Negative Halbwelle D1 in Flussrichtung lädt C1 auf.

Die Höhe der Spannungsschwankungen dU an der Diode D3 wird durch den Diodenstrom ID, die Frequenz f der Wechselspannung und die Kapazität C2 bestimmt.
\( C = \frac{Q}{U} = \frac{I dt}{dU} \)
\( dU = \frac{I_D}{f C_2} = \frac{300 \mu A}{100 Hz 10 \mu F } = 0.3 V \)

Z-Diode: Spannungsbegrenzung

  • Betrieb im Durchbruch
  • Dotierung und Geometrie bestimmen die Durchbruchsspannung
  • Lawinendurchbruch
  • Maximale Verlustleistung darf nicht überschritten werden.
  • Temperaturkoeffizient
  • Positiv
  • Innenwiderstand im Durchbruchbereich
  • Kleinsignalersatzschaltbild
  • LTSPICE


Für Spannungen unterhalb der z-Diodenspannung wird die Diode durch eine Unterbrechung ersetzt, da näherungsweise kein Strom fliesst.
Eine Z-Diode wird oberhalb der z-Diodenspannung im Durchbruch als Spannungsquelle und Widerstand modelliert. In der Simulation sieht man, wie oberhalb der z-Diodenspannung der Strom durch die Diode zu nimmt und die Ausgangsspannung fast konstant bleibt.

Z-Diode: Beispiel

Eine Z-Diode mit \( R_Z = 2.8 \Omega \) und \( U_Z = 5.3 V \) wird zur Spannungsstabilisierung an einer Spannungsquelle mit einem Innenwiderstand von \( 50 \Omega \), die zwischen 6V und 8V schwankt eingesetzt. Ein Lastwiderstand von \( 5k \Omega \) ist verbunden. Berechnen Sie die minimale und maximale Spannung am Lastwiderstand.
Berechnen Sie den maximalen Strom und die maximale Leistung an der z-Diode.
Berechnen Sie den minimalen Wirkungsgrad.

Andere Dioden

Next:


06 MOSFET