Hochschule Kempten      
Fakultät Elektrotechnik      
Schaltungstechnik       Fachgebiet Elektronik, Prof. Vollrath      

Schaltungstechnik

14 Colorimeter

Prof. Dr. Jörg Vollrath


13 Operationsverstärker Offset current, noise

Elektronik 3 Operationsverstärker


Video der 14. Vorlesung 5.5.2021


Länge: 1:02:43
0:0:0 Fehler und Kalibrierung

0:8:17 Colorimeter

0:12:17 Blockschaltbild, Breakout session

0:12:52 Erklärung

0:18:1 Analog Devices CN0312

0:22:28 Video

0:25:13 Blockanalyse

0:32:48 Transimpedanzverstärkergleichung

0:40:28 Hochpass, Pegelwandler

0:42:54 AD8271 Schaltung

0:47:48 Gleichung

0:55:12 Tiefpass

0:59:6 Erklärung Signalverlauf

Rückblick und Übersicht


Heute


Colorimeter


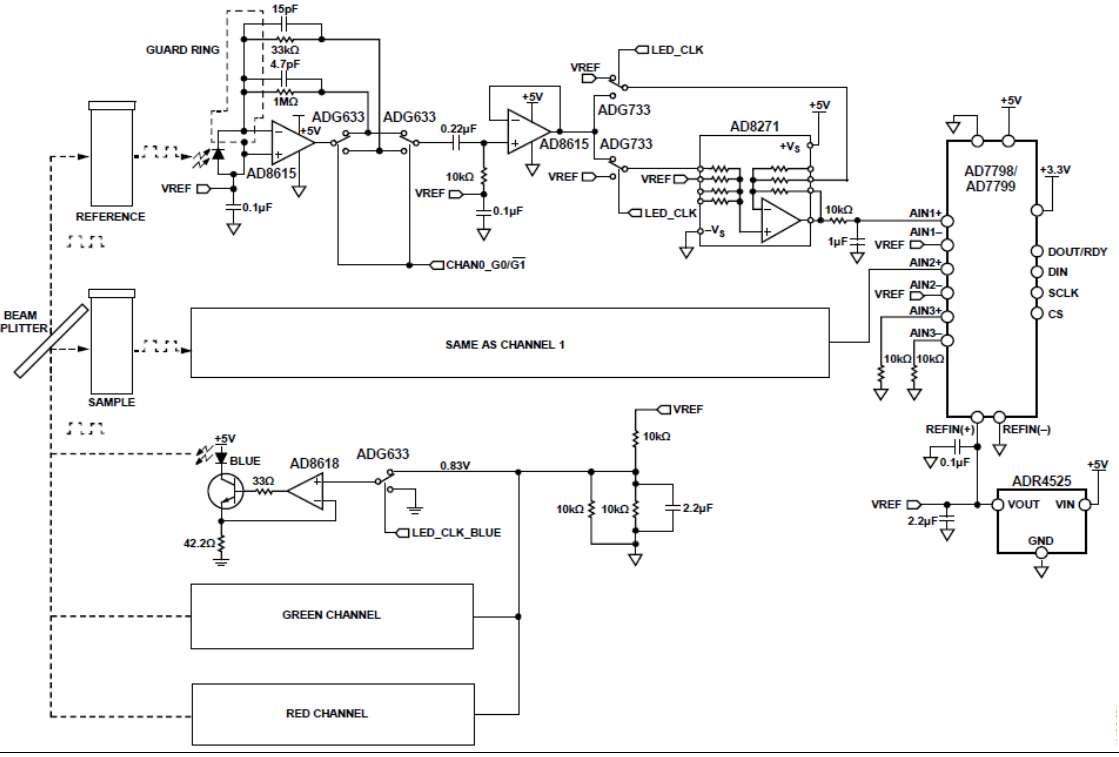
Blockschaltbild Colorimeter



Dual-Channel Colorimeter with Programmable Gain Transimpedance Amplifiers and Synchronous Detectors (CN0312.pdf)
* OpAmp AD8615
Switch ADG633
Switch ADG733
* OpAmp AD8271
OpAmp AD8618


5 kHz LED Clock

Note that the feedback capacitor, CFx, is required for stability to compensate for the pole introduced by the total input capacitance (diode capacitance plus op amp input capacitance) and the feedback resistor, RFx. For details of this analysis, see Section 5 of Practical Design Techniques for Sensor Signal Conditioning.

The output voltage of the photodiode amplifier swings between 2.5 V and 5.0 V.
For the 33 kOhm range, this 2.5 V output span corresponds to a full-scale photodiode current of 75.8 µA.
For the 1 MOhm range, it corresponds to a full-scale photodiode current of 2.5 µA.

The next stage is a simple buffered ac-coupled filter. The cutoff frequency of the filter is set at 7.2 Hz.

2016


Application Note Analog Devices
CN0312 Dual-Channel Colorimeter with Programmable Gain Transimpedance Amplifiers and Synchronous Detectors
Video:
Video

2020 Nachfolgeprodukt


Analog Devices CN0363 Dual-Channel Colorimeter 24.3.2020
Video

Aufgabe




TIA Amplifier


R1 = 1 MOhm, VDD = 5V, Vref = 2.5 V
Uout(IPh) = - IPh · R1 + Vref
\( I_{Phmax} = - \frac{U_{out} - V_{ref}}{R_1} = - \frac{V_{DD} - V_{ref}}{R_1} = - \frac{2.5}{10M \Omega} = 2.5 \mu A \)

Hochpass


C = 0.22 µF, R = 10 kΩ
\( \frac{\underline{U_a}}{\underline{U_e}} = \frac{R}{\frac{1}{j \omega C} + R } = \frac{j \omega C R}{1 + j \omega C R } \)
\( f = \frac{1}{2 \pi C R } = 72.3 Hz \)

AD8271


\( V_x = \frac{V_2 - V_{ref}}{2} + V_{ref} \)
\( V_x = \frac{V_2}{2} + \frac{V_{ref}}{2} \)
\( \frac{V_1 - V_x }{R} = I_1 = \frac{V_x - V_{out} }{R} \)
Vout = 2 Vx - V1
Vout = V2 + Vref - V1
Schalterstellung 1 (hoher Pegel Vin):
Vout = Vin + Vref - Vref = Vin
Schalterstellung 2 (niedriger Pegel Vin):
Vout = Vvref + Vvref - Vin = 2 Vvref - Vin

Tiefpass


C = 1 µF, R = 10 kΩ
\( \frac{\underline{U_a}}{\underline{U_e}} = \frac{\frac{1}{j \omega C}}{R + \frac{1}{j \omega C}} = \frac{1}{1 + j \omega C R } \)
\( f = \frac{1}{2 \pi C R } = 15.9 Hz \)

Simulation



Download SPICE models from Analog devices (z.B. AD8615.cir).
Erzeuge ein Symbol: Starte ein leeren Schaltplan und trage nacheinander die Eingänge und Ausgänge ein.
Open this sheet's Symbol gibt die Möglichkeit ein Symbol zu erzeugen.
Im Symbol ergänze oder ersetze:
SYMATTR Value AD8615
SYMATTR Prefix X
SYMATTR SpiceModel AD8615.cir
SYMATTR Value2 AD8615
SYMATTR Description Precision Operational Amplifier
Mit dem Schaltkreisnamen, der Modelldatei und der entsprechenden Beschreibung.

Zusammenfassung und nächste Vorlesung



Nächstes Mal